ГОСТ Р 56922-2016 Системная и программная инженерия. Тестирование программного обеспечения. Часть 3. Документация тестирования
ГОСТ Р
Скачать ГОСТ в PDF или DOC бесплатно
Основная информация
Обозначение:
ГОСТ Р 56922-2016
Статус:
Действует
Тип:
ГОСТ Р
Название русское:
Системная и программная инженерия. Тестирование программного обеспечения. Часть 3. Документация тестирования
Название английское:
Software and systems engineering.Software testing. Part 3. Test documentation
Даты и сроки
Дата издания:
07-18-16
Дата введения в действие:
06-01-17
Дата завершения срока действия:
-
Применение и описание
Область и условия применения:
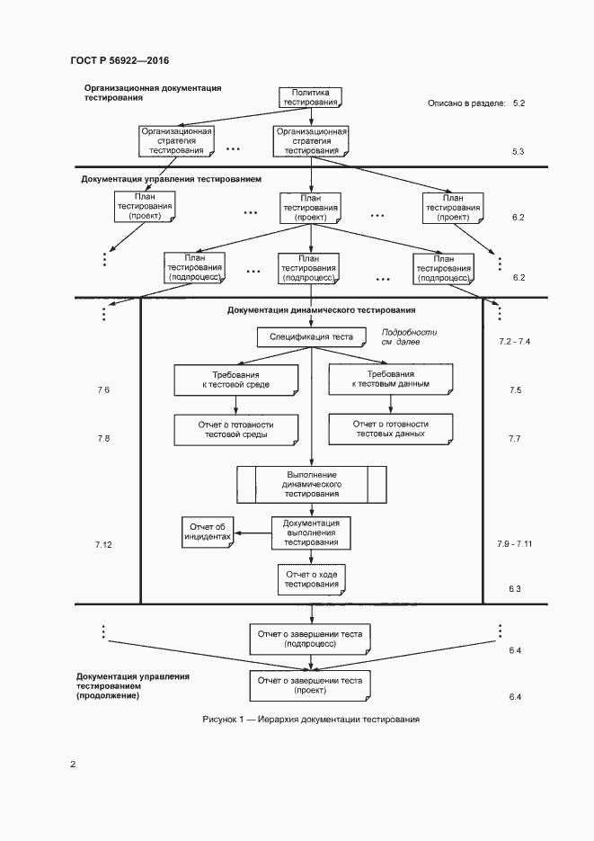
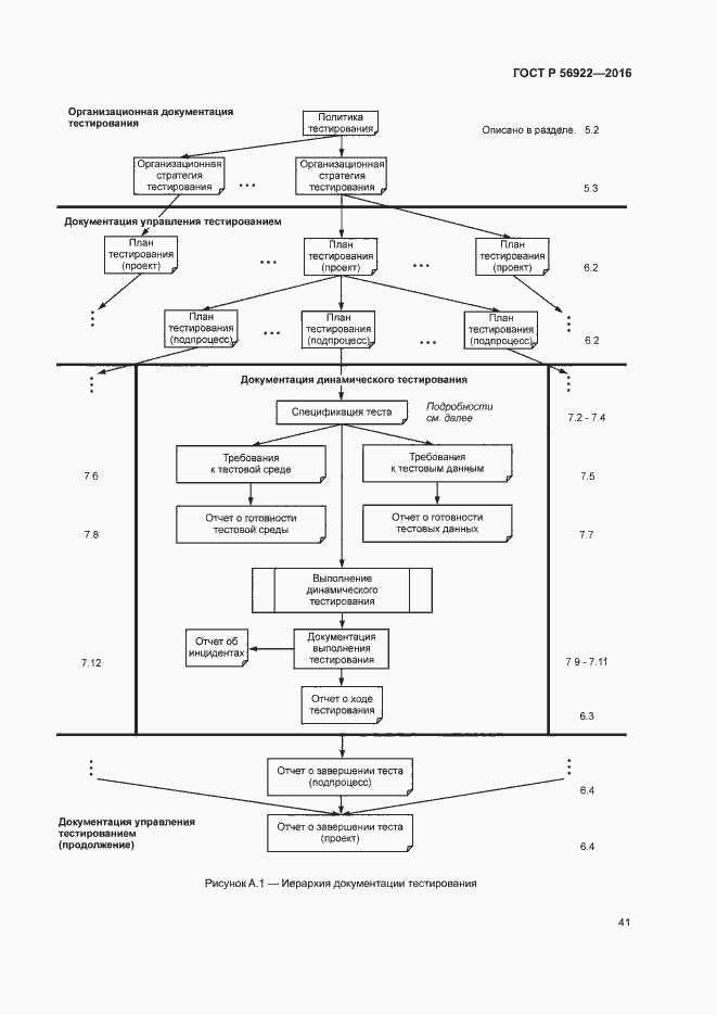
Настоящий стандарт определяет шаблоны документации тестирования программного обеспечения, которые могут использоваться в любой организации, любом проекте или каком-либо действии тестирования проекта
Связи и замены
Заменяющий:
-
Описание стандарта
ГОСТ Р 56922-2016 Системная и программная инженерия. Тестирование программного обеспечения. Часть 3. Документация тестирования
Страницы стандарта
















































































































