ГОСТ Р ИСО/МЭК 18092-2015 Информационные технологии. Телекоммуникации и обмен информацией между системами. Коммуникация в ближнем поле. Интерфейс и протокол (NFCIP-1)
ГОСТ Р ИСО/МЭК
Скачать ГОСТ в PDF или DOC бесплатно
Основная информация
Обозначение:
ГОСТ Р ИСО/МЭК 18092-2015
Статус:
Действует
Тип:
ГОСТ Р ИСО/МЭК
Название русское:
Информационные технологии. Телекоммуникации и обмен информацией между системами. Коммуникация в ближнем поле. Интерфейс и протокол (NFCIP-1)
Название английское:
Information technology. Telecommunications and information exchange between systems. Field Communication. Interface and Protocol (NFCIP-1)
Даты и сроки
Дата издания:
12-15-16
Дата введения в действие:
11-01-16
Дата завершения срока действия:
-
Применение и описание
Область и условия применения:
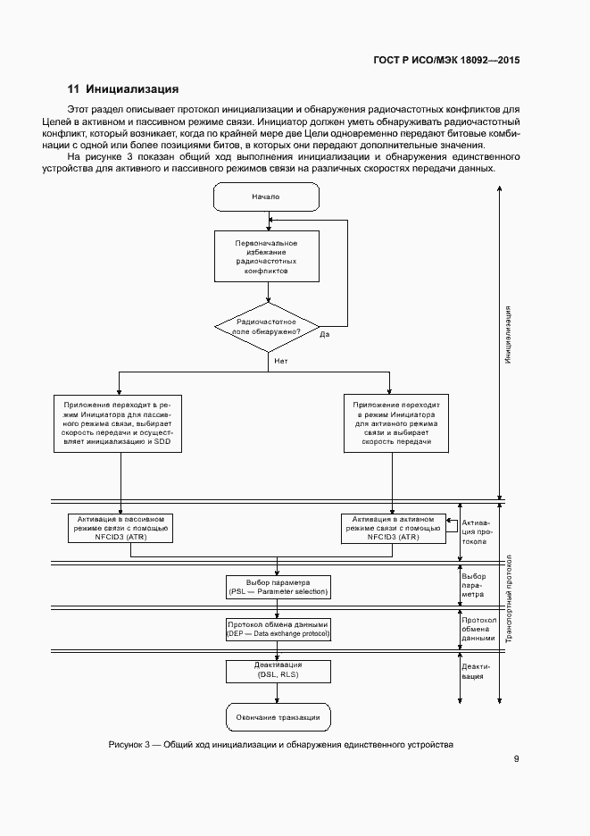
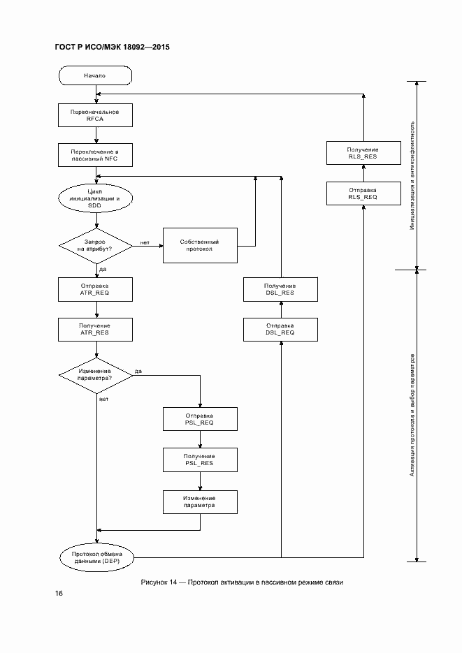
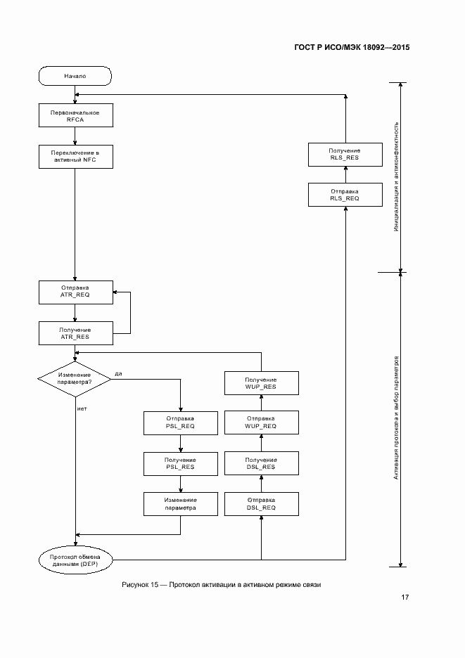
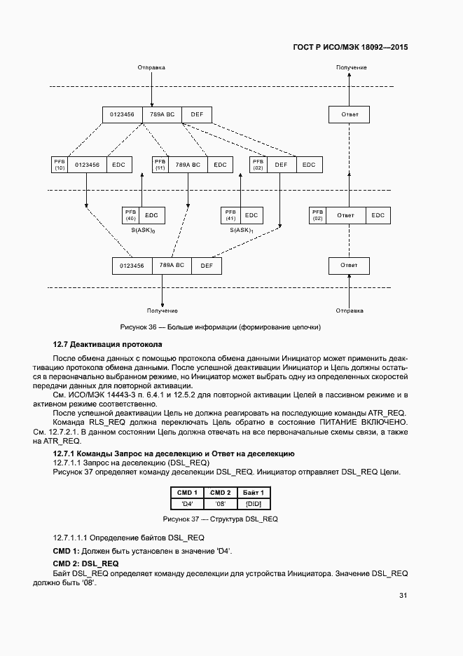
Настоящий стандарт определяет режимы индуктивной связи устройств, работающих на центральной частоте 13,56 МГц, для подключения компьютерной периферии, посредством интерфейса и протокола коммуникации в ближнем поле (NFCIP-1). А также настоящий стандарт определяет для интерфейса и протокола коммуникации в ближнем поле (NFCIP-1) как активный, так и пассивный режимы связи для реализации коммуникационной сети для сетевой и бытовой техники на основе устройств с возможностью коммуникации в ближнем поле. В частности, настоящий стандарт определяет схемы модуляции, кодирования, скорости передачи и радиочастотную структуру интерфейса устройств NFC, а также схемы инициализации и условия, необходимые для контроля за конфликтными ситуациями во время инициализации. Кроме того, настоящий стандарт определяет протокол передачи, включая протокол активации и способ обмена данными
Связи и замены
Заменяющий:
-
Описание стандарта
ГОСТ Р ИСО/МЭК 18092-2015 Информационные технологии. Телекоммуникации и обмен информацией между системами. Коммуникация в ближнем поле. Интерфейс и протокол (NFCIP-1)
Страницы стандарта









































