ГОСТ Р 54018-2010 Информационная технология. Взаимосвязь открытых систем. Руководство по присвоению имен и адресации
ГОСТ Р
Скачать ГОСТ в PDF или DOC бесплатно
Основная информация
Обозначение:
ГОСТ Р 54018-2010
Статус:
Действует
Тип:
ГОСТ Р
Название русское:
Информационная технология. Взаимосвязь открытых систем. Руководство по присвоению имен и адресации
Название английское:
Information technology. Open systems interconnection. Tutorial on naming and addressing
Даты и сроки
Дата издания:
01-30-19
Дата введения в действие:
06-01-12
Дата завершения срока действия:
-
Применение и описание
Область и условия применения:
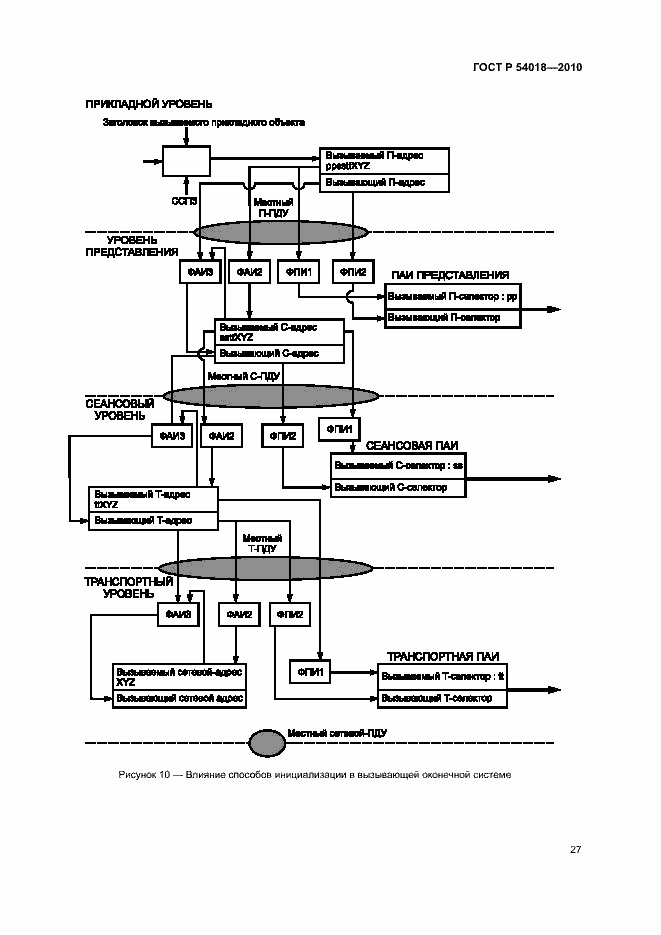
Настоящий технический отчет представляет основные понятия и механизмы, определенные в ИСО 7498-3 для удовлетворения потребностей присвоения имен и адресации объектов в среде взаимосвязи открытых систем (СрВОС). Он также содержит логическое обоснование некоторых важных решений, принятых в архитектуре присвоения имен и адресации. Несмотря на то, что ИСО 7498-3 не дает определения каких-либо конкретных форм присвоения имен и адресации, в конце настоящего технического отчета приведены примеры форм конкретных имен, которые определены в других стандартах взаимосвязи открытых систем (ВОС), показывающих как понятия и механизмы, определенные в ИСО 7498-3, применяются при присвоении имен определенным объектам
Связи и замены
Заменяющий:
-
Описание стандарта
ГОСТ Р 54018-2010 Информационная технология. Взаимосвязь открытых систем. Руководство по присвоению имен и адресации
Страницы стандарта





































