ГОСТ Р ИСО/МЭК 21481-2015 Информационные технологии. Телекоммуникации и обмен информацией между системами. Интерфейс и протокол связи для ближнего поля -2 (NFCIP-2)
ГОСТ Р ИСО/МЭК
Скачать ГОСТ в PDF или DOC бесплатно
Основная информация
Обозначение:
ГОСТ Р ИСО/МЭК 21481-2015
Статус:
Действует
Тип:
ГОСТ Р ИСО/МЭК
Название русское:
Информационные технологии. Телекоммуникации и обмен информацией между системами. Интерфейс и протокол связи для ближнего поля -2 (NFCIP-2)
Название английское:
Information technology. Telecommunications and information exchange between systems. Near Field Communication Interface and Protocol -2 (NFCIP-2)
Даты и сроки
Дата издания:
02-08-16
Дата введения в действие:
11-01-16
Дата завершения срока действия:
-
Применение и описание
Область и условия применения:
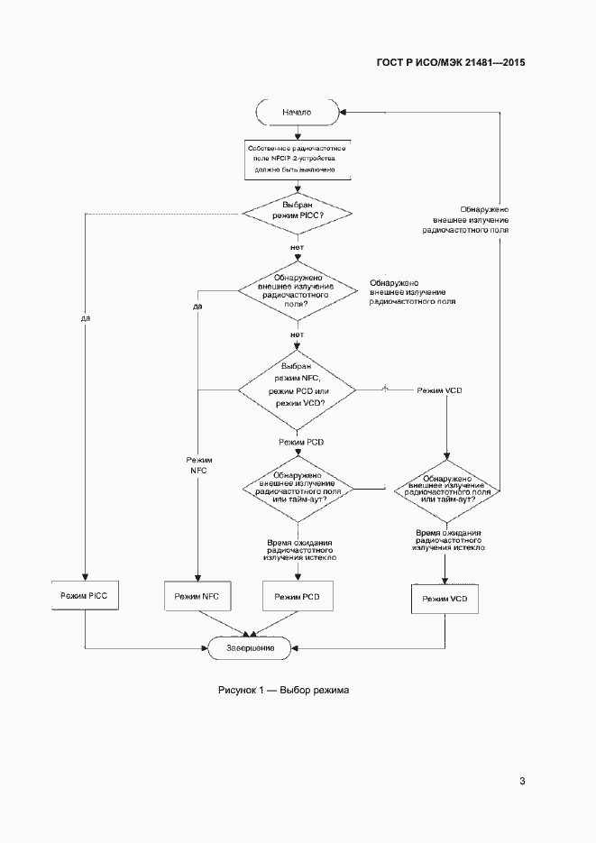
ИСО/МЭК 18092, ИСО/МЭК 14443 и ИСО/МЭК 15693 определяют интерфейс радиочастотных сигналов, инициализацию, антиконфликтность и протоколы для беспроводного взаимодействия близко связанных устройств, а также для доступа к бесконтактным картам с интегрированными электронными цепями, работающими на 13,56 МГц. Настоящий стандарт определяет механизм выбора режима связи, разработанный таким образом, чтобы не влиять ни на какую другую имеющуюся коммуникацию на частоте 13,56 МГц, для устройств, реализующих стандарт ИСО/МЭК 18092, ИСО/МЭК 14443 или ИСО/МЭК 15693. Настоящий стандарт требует от реализаций обеспечивать вход в выбранный режим связи, как указано в соответствующем стандарте. Спецификации режимов связи выходят за рамки настоящего стандарта
Связи и замены
Заменяющий:
-
Описание стандарта
ГОСТ Р ИСО/МЭК 21481-2015 Информационные технологии. Телекоммуникации и обмен информацией между системами. Интерфейс и протокол связи для ближнего поля -2 (NFCIP-2)
Страницы стандарта







