ГОСТ Р ИСО/МЭК 8824-1-2001 Информационная технология. Абстрактная синтаксическая нотация версии один (АСН.1). Часть 1. Спецификация основной нотации
ГОСТ Р ИСО/МЭК
Скачать ГОСТ в PDF или DOC бесплатно
Основная информация
Обозначение:
ГОСТ Р ИСО/МЭК 8824-1-2001
Статус:
Действует
Тип:
ГОСТ Р ИСО/МЭК
Название русское:
Информационная технология. Абстрактная синтаксическая нотация версии один (АСН.1). Часть 1. Спецификация основной нотации
Название английское:
Information technology. Abstract Syntax Notation One (ASN.1). Specification of basic notation
Даты и сроки
Дата издания:
11-09-01
Дата введения в действие:
07-01-02
Дата завершения срока действия:
-
Применение и описание
Область и условия применения:
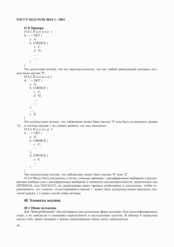
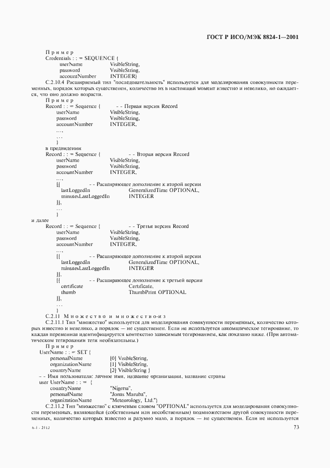
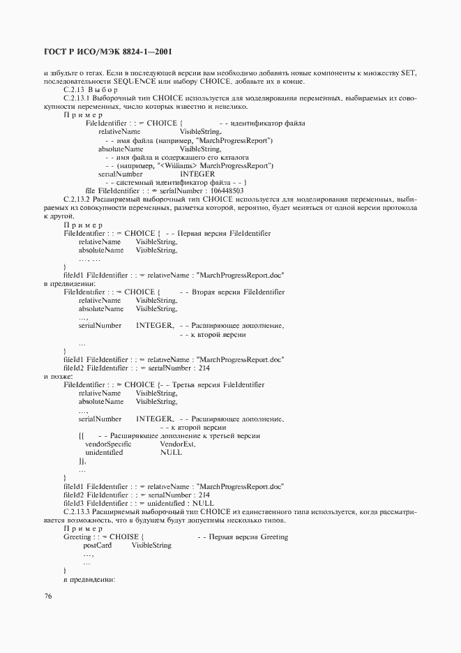
Настоящий стандарт устанавливает нотацию, называемую абстрактной синтаксической нотацией версии один (АСН.1), которая используется для определения типов данных, значений и ограничений типов данных. Стандарт определяет: - ряд простых типов вместе с присвоенными им тегами и обозначения для ссылок на эти типы и задания их значений; - методы построения новых типов из нескольких базовых и обозначения для определения этих типов, присвоения им тегов и задания их значений; - наборы символов (через указания других стандартов) для использования в АСН.1 - ряд полезных типов (используя АСН.1 на которые могут ссылаться пользователи АСН.1 Нотация АСН.1 может применяться во всех случаях, когда требуется определять абстрактный синтаксис информации. Она, в частности (но не единственно), применяется для протоколов прикладного уровня. Ссылки на нотацию АСН.1 содержатся в других стандартах, определяющих правила кодирования для типов АСН.1
Связи и замены
Заменяющий:
-
Описание стандарта
ГОСТ Р ИСО/МЭК 8824-1-2001 Информационная технология. Абстрактная синтаксическая нотация версии один (АСН.1). Часть 1. Спецификация основной нотации
Страницы стандарта













































































































