ГОСТ Р ИСО/МЭК 9594-3-98 Информационная технология. Взаимосвязь открытых систем. Справочник. Часть 3. Определение абстрактных услуг
ГОСТ Р ИСО/МЭК
Скачать ГОСТ в PDF или DOC бесплатно
Основная информация
Обозначение:
ГОСТ Р ИСО/МЭК 9594-3-98
Статус:
Действует
Тип:
ГОСТ Р ИСО/МЭК
Название русское:
Информационная технология. Взаимосвязь открытых систем. Справочник. Часть 3. Определение абстрактных услуг
Название английское:
Information technology. Open Systems Interconnection. The directory. Part 3. Abstract service definition
Даты и сроки
Дата издания:
08-10-98
Дата введения в действие:
01-01-99
Дата завершения срока действия:
-
Применение и описание
Область и условия применения:
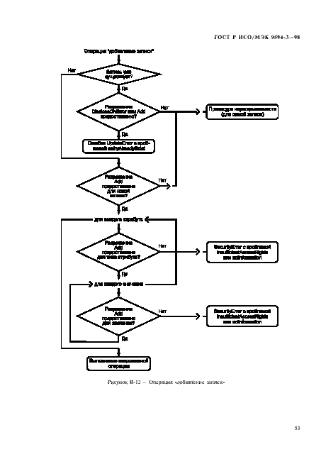
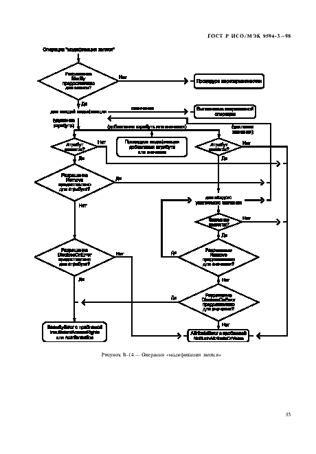
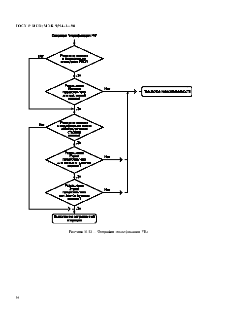
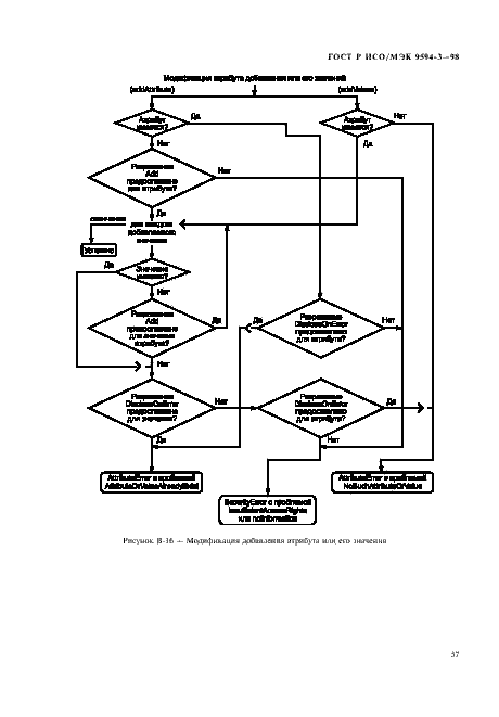
Настоящий стандарт определяет в абстрактном виде внешне наблюдаемые услуги, обеспечиваемые справочником
Связи и замены
Заменяющий:
-
Описание стандарта
ГОСТ Р ИСО/МЭК 9594-3-98 Информационная технология. Взаимосвязь открытых систем. Справочник. Часть 3. Определение абстрактных услуг
Страницы стандарта





























































