ГОСТ Р ИСО/МЭК 10038-99 Информационная технология. Передача данных и обмен информацией между системами. Локальные вычислительные сети. Мосты на подуровне управления доступом к среде
ГОСТ Р ИСО/МЭК
Скачать ГОСТ в PDF или DOC бесплатно
Основная информация
Обозначение:
ГОСТ Р ИСО/МЭК 10038-99
Статус:
Действует
Тип:
ГОСТ Р ИСО/МЭК
Название русское:
Информационная технология. Передача данных и обмен информацией между системами. Локальные вычислительные сети. Мосты на подуровне управления доступом к среде
Название английское:
Information technology. Telecommunications and information exchange between systems. Local area networks. Media access control (MAC) bridges
Даты и сроки
Дата издания:
12-09-99
Дата введения в действие:
07-01-00
Дата завершения срока действия:
-
Применение и описание
Область и условия применения:
Для совместимого взаимодействия оборудования, обработки данных, которое использует услуги подуровня УДС, предоставляемые взаимосвязанными стандартными ЛВС с различными или одинаковыми методами управления доступом к среде, настоящий стандарт определяет общий метод работы мостов УДС
Связи и замены
Заменяющий:
-
Описание стандарта
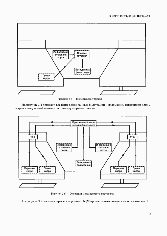
ГОСТ Р ИСО/МЭК 10038-99 Информационная технология. Передача данных и обмен информацией между системами. Локальные вычислительные сети. Мосты на подуровне управления доступом к среде
Страницы стандарта












































































































































