ГОСТ Р ИСО/МЭК 13157-1-2015 Информационные технологии. Телекоммуникации и обмен информацией между системами. Безопасность NFC. Часть 1. Службы и протокол безопасности NFC-SEC NFCIP-1
ГОСТ Р ИСО/МЭК
Скачать ГОСТ в PDF или DOC бесплатно
Основная информация
Обозначение:
ГОСТ Р ИСО/МЭК 13157-1-2015
Статус:
Действует
Тип:
ГОСТ Р ИСО/МЭК
Название русское:
Информационные технологии. Телекоммуникации и обмен информацией между системами. Безопасность NFC. Часть 1. Службы и протокол безопасности NFC-SEC NFCIP-1
Название английское:
Information technology. Telecommunications and information exchange between systems. NFC Security. Part 1. NFC-SEC NFCIP-1 security services and protocol
Даты и сроки
Дата издания:
12-06-18
Дата введения в действие:
11-01-16
Дата завершения срока действия:
-
Применение и описание
Область и условия применения:
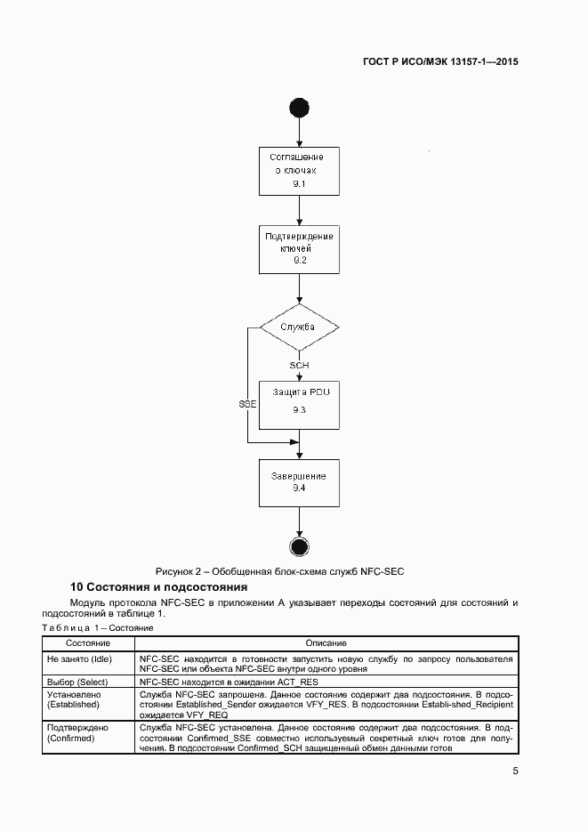
Настоящий стандарт определяет службы NFC-SEC Защищенный канал и Совместно используемый секретный ключ для NFCIP-1, а также протокол и виды PDU для данных служб
Связи и замены
Заменяющий:
-
Описание стандарта
ГОСТ Р ИСО/МЭК 13157-1-2015 Информационные технологии. Телекоммуникации и обмен информацией между системами. Безопасность NFC. Часть 1. Службы и протокол безопасности NFC-SEC NFCIP-1
Страницы стандарта


















