ГОСТ Р ИСО 11240-2014 Информатизация здоровья. Идентификация лекарственных средств. Элементы данных и структуры для уникальной идентификации и обмена информацией об единицах измерения
ГОСТ Р ИСО
Скачать ГОСТ в PDF или DOC бесплатно
Основная информация
Обозначение:
ГОСТ Р ИСО 11240-2014
Статус:
Действует
Тип:
ГОСТ Р ИСО
Название русское:
Информатизация здоровья. Идентификация лекарственных средств. Элементы данных и структуры для уникальной идентификации и обмена информацией об единицах измерения
Название английское:
Health informatics. Identification of medicinal products. Data elements and structures for the unique identification and exchange of units of measurement
Даты и сроки
Дата издания:
09-07-15
Дата введения в действие:
10-01-15
Дата завершения срока действия:
-
Применение и описание
Область и условия применения:
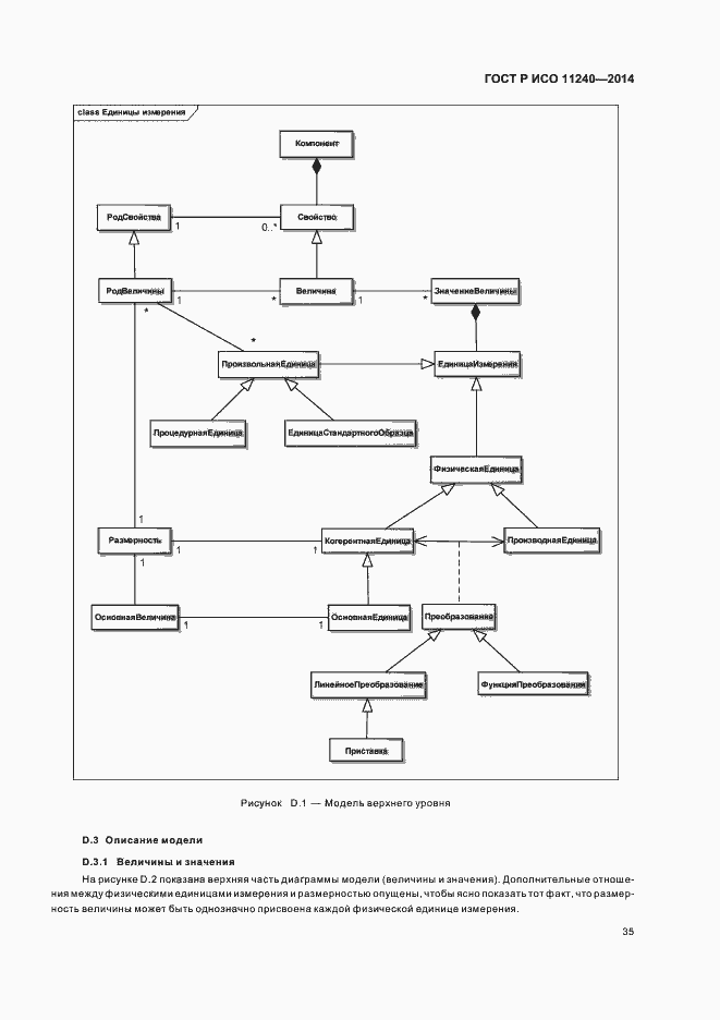
В настоящем стандарте описаны: - правила использования и кодированного представления единиц измерения в целях обмена информацией о количественных характеристиках лекарственных средств, выражаемых в определенных единицах (например, активность) и применяемых в медицине; - требования к представлению единиц, обеспечивающему возможность их привязки к международным метрологическим стандартам; - правила стандартизованного и машинно-обрабатываемого документирования количественного состава и активности лекарственных средств, требуемого для их идентификации; - требования к представлению единиц измерения в кодируемой форме; - структуры и правила отображений различных словарей единиц и их переводов на другие языки, обеспечивающих применение настоящего стандарта с учетом наличия существующих систем, словарей и хранилищ данных, использующих различные термины и коды для представления единиц
Связи и замены
Заменяющий:
-
Описание стандарта
ГОСТ Р ИСО 11240-2014 Информатизация здоровья. Идентификация лекарственных средств. Элементы данных и структуры для уникальной идентификации и обмена информацией об единицах измерения
Страницы стандарта
















































