ГОСТ Р ИСО 9735-2-2012 Электронный обмен данными в управлении, торговле и на транспорте (EDIFACT). Синтаксические правила для прикладного уровня (версия 4, редакция 1). Часть 2. Синтаксические правила, специфичные для пакетного ЭОД
ГОСТ Р ИСО
Скачать ГОСТ в PDF или DOC бесплатно
Основная информация
Обозначение:
ГОСТ Р ИСО 9735-2-2012
Статус:
Действует
Тип:
ГОСТ Р ИСО
Название русское:
Электронный обмен данными в управлении, торговле и на транспорте (EDIFACT). Синтаксические правила для прикладного уровня (версия 4, редакция 1). Часть 2. Синтаксические правила, специфичные для пакетного ЭОД
Название английское:
Electronic data interchange for administration, commerce and transport (EDIFACT). Application level syntax rules (Syntax version number: 4, Syntax release number: 1). Part 2. Syntax rules specific to batch EDI
Даты и сроки
Дата издания:
12-04-18
Дата введения в действие:
01-01-14
Дата завершения срока действия:
-
Применение и описание
Область и условия применения:
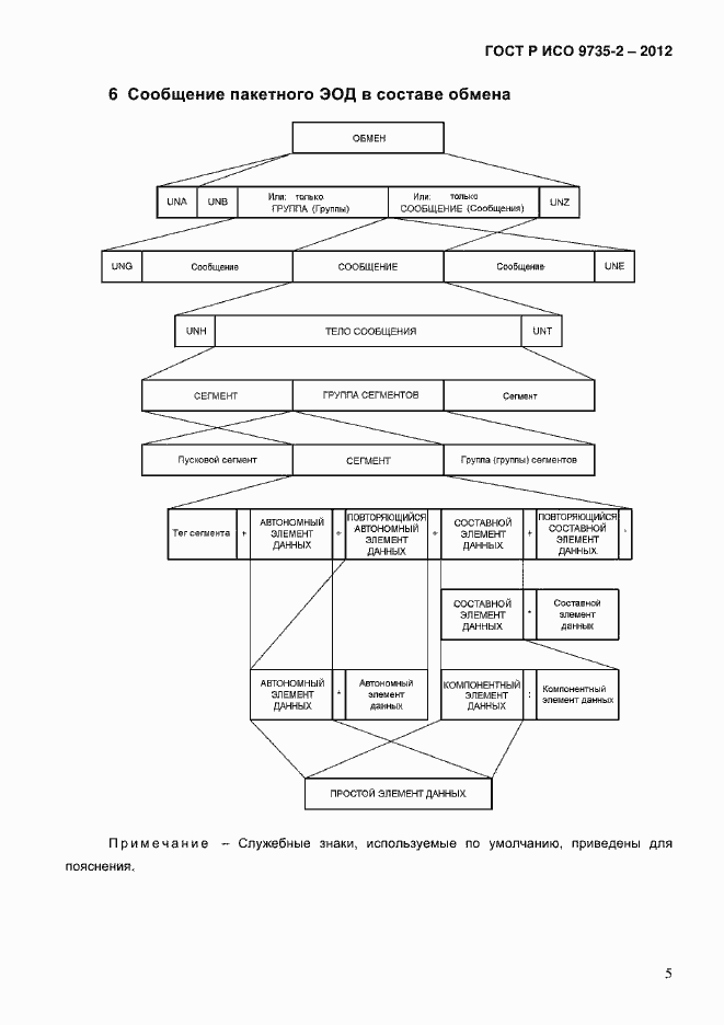
Настоящий стандарт устанавливает синтаксические правила, специально предназначенные для форматирования пакетных сообщений, используемых в обмене между прикладными компьютерными системами. Сведения, касающиеся передачи пакетов в пакетной среде, изложены в ИСО 9735-8
Связи и замены
Заменяющий:
-
Описание стандарта
ГОСТ Р ИСО 9735-2-2012 Электронный обмен данными в управлении, торговле и на транспорте (EDIFACT). Синтаксические правила для прикладного уровня (версия 4, редакция 1). Часть 2. Синтаксические правила, специфичные для пакетного ЭОД
Страницы стандарта











