ГОСТ Р 56839-2015 Информатизация здоровья. Менеджмент рисков в информационно-вычислительных сетях с медицинскими приборами. Часть 2-1. Пошаговый менеджмент рисков медицинских информационно-вычислительных сетей. Практическое применение и примеры
ГОСТ Р
Скачать ГОСТ в PDF или DOC бесплатно
Основная информация
Обозначение:
ГОСТ Р 56839-2015
Статус:
Действует
Тип:
ГОСТ Р
Название русское:
Информатизация здоровья. Менеджмент рисков в информационно-вычислительных сетях с медицинскими приборами. Часть 2-1. Пошаговый менеджмент рисков медицинских информационно-вычислительных сетей. Практическое применение и примеры
Название английское:
Health infornatics. Risk management for IT-networks incorporating medical devices. Part 2-1. Step-by-step risk management of medical IT-networks. Practical applications and examples
Даты и сроки
Дата издания:
01-30-19
Дата введения в действие:
11-01-16
Дата завершения срока действия:
-
Применение и описание
Область и условия применения:
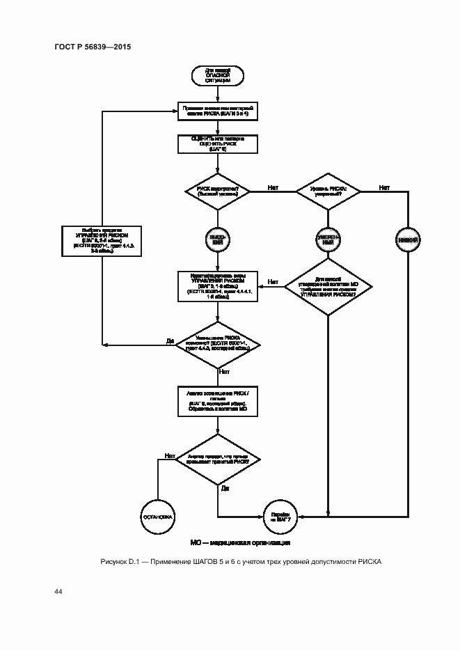
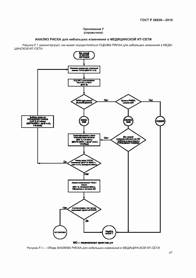
Настоящий стандарт содержит пошаговую информацию, предназначенную помочь ОТВЕТСТВЕННЫМ ОРГАНИЗАЦИЯМ в реализации ПРОЦЕССА МЕНДЖМЕНТА РИСКА в соответствии с требованиями МЭК 80001-1. А именно детальный разбор шагов, требующихся для реализации подраздела 4.4 стандарта МЭК 80001-1:2010, а также руководство в форме рассмотрения терминов МЕНЕДЖМЕНТА РИСКА, шагов МЕНЕДЖМЕНТА РИСКА, объяснения каждого шага, рассмотрения примеров для каждого шага, шаблонов, а также списков ОПАСНОСТЕЙ и их причин, которые следует рассмотреть
Связи и замены
Заменяющий:
-
Описание стандарта
ГОСТ Р 56839-2015 Информатизация здоровья. Менеджмент рисков в информационно-вычислительных сетях с медицинскими приборами. Часть 2-1. Пошаговый менеджмент рисков медицинских информационно-вычислительных сетей. Практическое применение и примеры
Страницы стандарта

























































