ГОСТ Р ИСО 1828-2015 Информатизация здоровья. Структура категорий для терминологических систем хирургических процедур
ГОСТ Р ИСО
Скачать ГОСТ в PDF или DOC бесплатно
Основная информация
Обозначение:
ГОСТ Р ИСО 1828-2015
Статус:
Действует
Тип:
ГОСТ Р ИСО
Название русское:
Информатизация здоровья. Структура категорий для терминологических систем хирургических процедур
Название английское:
Health informatics. Categorial structure for terminological systems of surgical procedures
Даты и сроки
Дата издания:
12-03-18
Дата введения в действие:
11-01-16
Дата завершения срока действия:
-
Применение и описание
Область и условия применения:
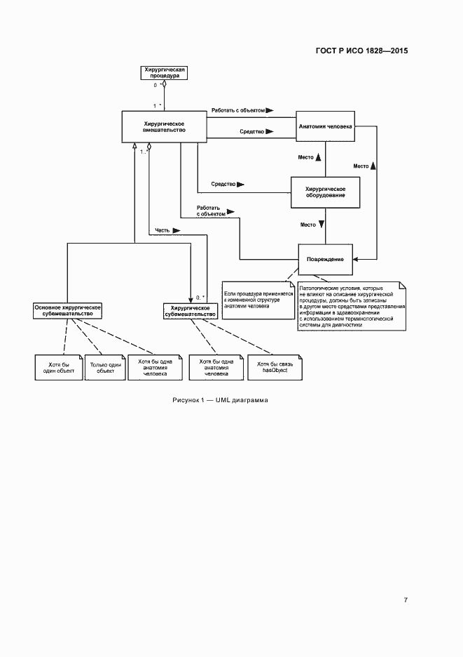
Настоящий стандарт устанавливает минимальные характеристики категориальной структуры для терминологических систем хирургических процедур и минимальные ограничения на предметную область для поддержки совместимости, сопоставимости и обмена значимой информацией о хирургических процедурах, независимо от языка, поскольку системы существенно различаются
Связи и замены
Заменяющий:
-
Описание стандарта
ГОСТ Р ИСО 1828-2015 Информатизация здоровья. Структура категорий для терминологических систем хирургических процедур
Страницы стандарта



















