ГОСТ Р ИСО 9735-7-2016 Электронный обмен данными в управлении, торговле и на транспорте (EDIFACT). Синтаксические правила для прикладного уровня (версия 4, редакция 1). Часть 7. Правила защиты для пакетного EDI (конфиденциальность)
ГОСТ Р ИСО
Скачать ГОСТ в PDF или DOC бесплатно
Основная информация
Обозначение:
ГОСТ Р ИСО 9735-7-2016
Статус:
Действует
Тип:
ГОСТ Р ИСО
Название русское:
Электронный обмен данными в управлении, торговле и на транспорте (EDIFACT). Синтаксические правила для прикладного уровня (версия 4, редакция 1). Часть 7. Правила защиты для пакетного EDI (конфиденциальность)
Название английское:
Electronic data interchange for administration, commerce and transport (EDIFACT). Application level syntax rules (Syntax version number 4, Syntax release number 1). Part 7. Security rules for batch EDI (confidentiality)
Даты и сроки
Дата издания:
11-30-18
Дата введения в действие:
09-01-17
Дата завершения срока действия:
-
Применение и описание
Область и условия применения:
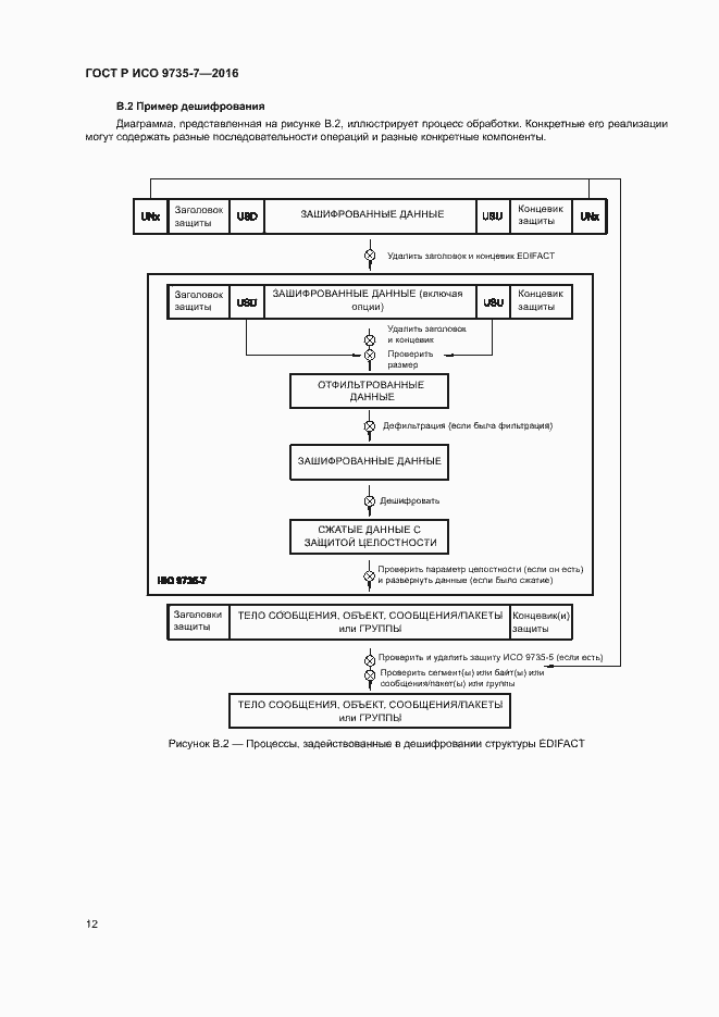
Настоящая часть стандарта, касающаяся безопасности пакетного EDIFACT, охватывает защиту уровня сообщений/пакетов, уровня групп и уровня информационного обмена посредством обеспечения их конфиденциальности в соответствии с принятыми механизмами защиты
Связи и замены
Заменяющий:
-
Описание стандарта
ГОСТ Р ИСО 9735-7-2016 Электронный обмен данными в управлении, торговле и на транспорте (EDIFACT). Синтаксические правила для прикладного уровня (версия 4, редакция 1). Часть 7. Правила защиты для пакетного EDI (конфиденциальность)
Страницы стандарта


























