ГОСТ 33471-2015 Глобальная навигационная спутниковая система. Система экстренного реагирования при авариях. Методы испытаний навигационного модуля устройства/системы вызова экстренных оперативных служб
ГОСТ
Скачать ГОСТ в PDF или DOC бесплатно
Основная информация
Обозначение:
ГОСТ 33471-2015
Статус:
Действует
Тип:
ГОСТ
Название русское:
Глобальная навигационная спутниковая система. Система экстренного реагирования при авариях. Методы испытаний навигационного модуля устройства/системы вызова экстренных оперативных служб
Название английское:
Global navigation satellite system. Road accident emergency response system. Test methods for navigationmodule of in-vehicle emergency call device/system
Даты и сроки
Дата регистрации:
11-12-15
Дата издания:
11-07-18
Дата введения в действие:
01-01-17
Дата завершения срока действия:
01-01-28
Применение и описание
Область и условия применения:
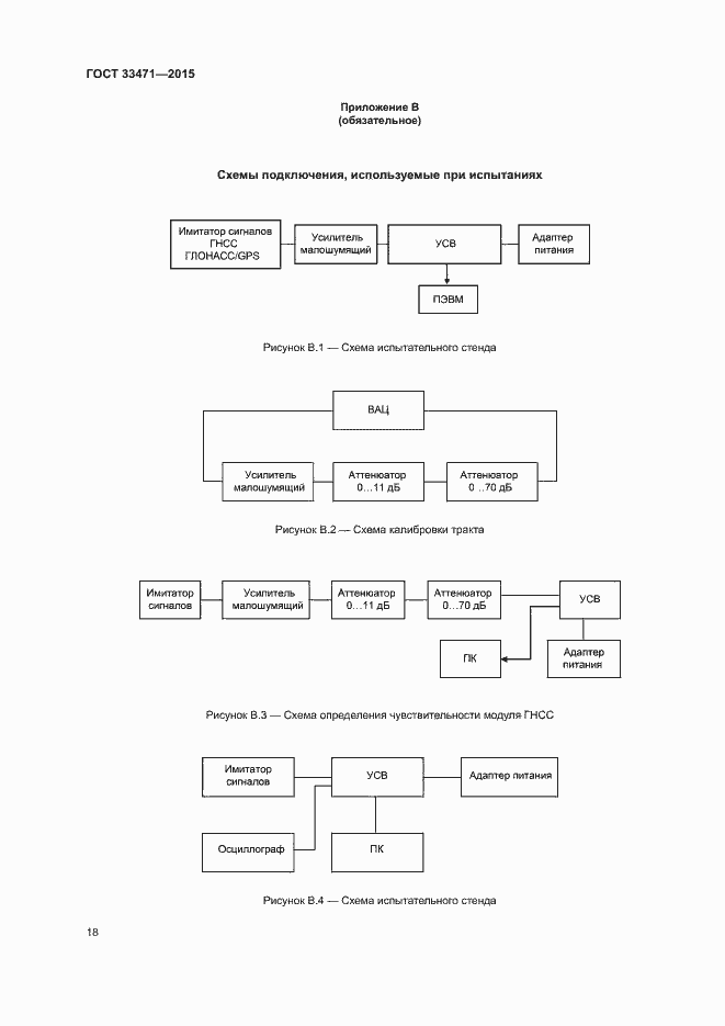
Настоящий стандарт распространяется на устройства и системы вызова экстренных оперативных служб со встроенным навигационным модулем глобальной навигационной спутниковой системы, предназначенные для установки на колесные транспортные средства категорий M и N в соответствии с требованиями Технического регламента Таможенного союза «О безопасности колесных транспортных средств» с изменениями (далее - ТР ТС 018/2011). Настоящий стандарт устанавливает методы испытаний устройств/систем вызова экстренных оперативных служб на соответствие требованиям ТР ТС 018/2011 и ГОСТ 33464 в части оценки навигационных характеристик и свойств, определяемых навигационным модулем. Настоящий стандарт может быть также применен для оценки соответствия навигационных характеристик и свойств аппаратуры спутниковой навигации требованиям, установленным в ТР ТС 018/2011.
Связи и замены
Заменяющий:
ГОСТ 33471-2023
Описание стандарта
ГОСТ 33471-2015 Глобальная навигационная спутниковая система. Система экстренного реагирования при авариях. Методы испытаний навигационного модуля устройства/системы вызова экстренных оперативных служб
Страницы стандарта


























