ГОСТ Р ИСО 12006-3-2017 Строительство. Модель организации данных о строительных работах. Часть 3. Основы обмена объектно-ориентированной информацией
ГОСТ Р ИСО
Скачать ГОСТ в PDF или DOC бесплатно
Основная информация
Обозначение:
ГОСТ Р ИСО 12006-3-2017
Статус:
Заменен
Тип:
ГОСТ Р ИСО
Название русское:
Строительство. Модель организации данных о строительных работах. Часть 3. Основы обмена объектно-ориентированной информацией
Название английское:
Building. Model of construction works data organization. Part 3. Basis for object-oriented information interchange
Даты и сроки
Дата издания:
11-28-18
Дата введения в действие:
10-01-17
Дата завершения срока действия:
09-01-19
Применение и описание
Область и условия применения:
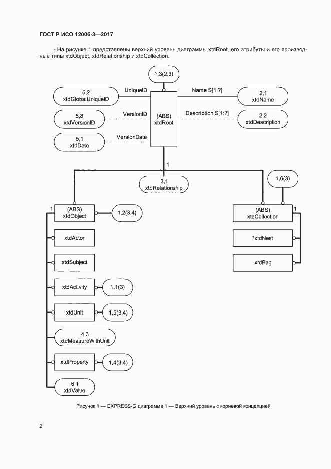
В настоящем стандарте представлена независимая от языка информационная модель, которую можно использовать при разработке словарей для хранения и предоставления информации о строительных работах. Это позволяет давать ссылки в общей структуре на системы классификации, информационные модели, модели объектов и модели процессов
Связи и замены
Заменяющий:
ГОСТ Р 10.0.06-2019
Описание стандарта
ГОСТ Р ИСО 12006-3-2017 Строительство. Модель организации данных о строительных работах. Часть 3. Основы обмена объектно-ориентированной информацией
Страницы стандарта































