ГОСТ Р 57723-2017 Информационно-коммуникационные технологии в образовании. Системы электронно-библиотечные. Общие положения
ГОСТ Р
Скачать ГОСТ в PDF или DOC бесплатно
Основная информация
Обозначение:
ГОСТ Р 57723-2017
Статус:
Действует
Тип:
ГОСТ Р
Название русское:
Информационно-коммуникационные технологии в образовании. Системы электронно-библиотечные. Общие положения
Название английское:
Information and communication technologies in education. Electronic-library systems. General regulations
Даты и сроки
Дата издания:
11-28-18
Дата введения в действие:
09-01-18
Дата завершения срока действия:
-
Применение и описание
Область и условия применения:
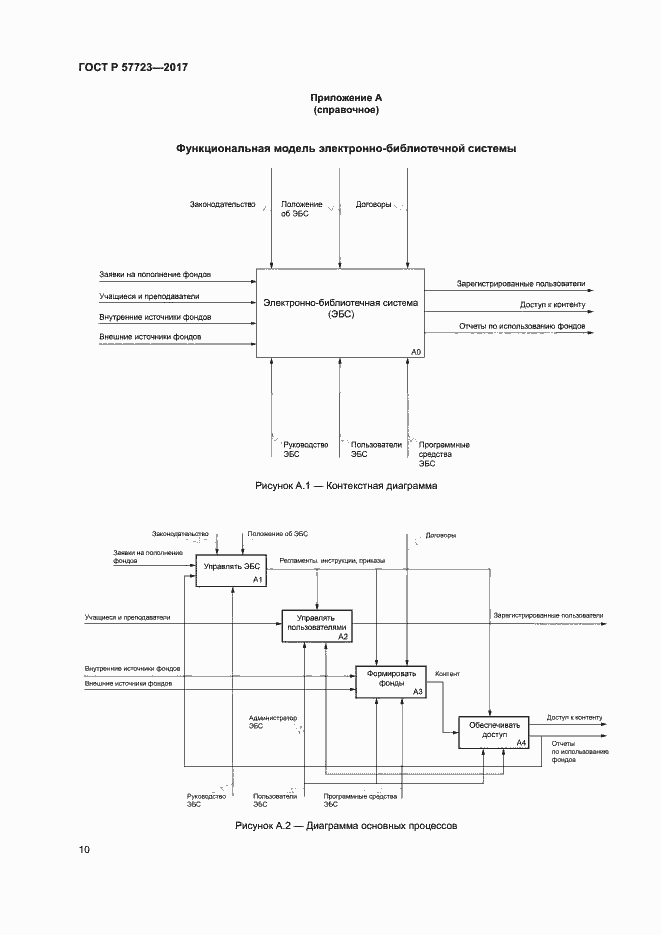
Настоящий стандарт устанавливает общие положения применительно к электронно-библиотечной системе (ЭБС), ориентированной преимущественно на обеспечение потребностей образовательных организаций при реализации образовательных программ с применением различных форм электронного обучения и дистанционных образовательных технологий, с учетом их функционирования в составе электронной информационно-образовательной среды образовательной организации и возможности корпоративного использования и информационного обмена между различными системами и средами
Связи и замены
Заменяющий:
-
Описание стандарта
ГОСТ Р 57723-2017 Информационно-коммуникационные технологии в образовании. Системы электронно-библиотечные. Общие положения
Страницы стандарта















