ГОСТ Р МЭК 61131-7-2017 Контроллеры программируемые. Часть 7. Программирование нечеткого управления
ГОСТ Р МЭК
Скачать ГОСТ в PDF или DOC бесплатно
Основная информация
Обозначение:
ГОСТ Р МЭК 61131-7-2017
Статус:
Действует
Тип:
ГОСТ Р МЭК
Название русское:
Контроллеры программируемые. Часть 7. Программирование нечеткого управления
Название английское:
Programmable controllers. Part 7. Fuzzy control programming
Даты и сроки
Дата издания:
10-09-17
Дата введения в действие:
09-01-18
Дата завершения срока действия:
-
Применение и описание
Область и условия применения:
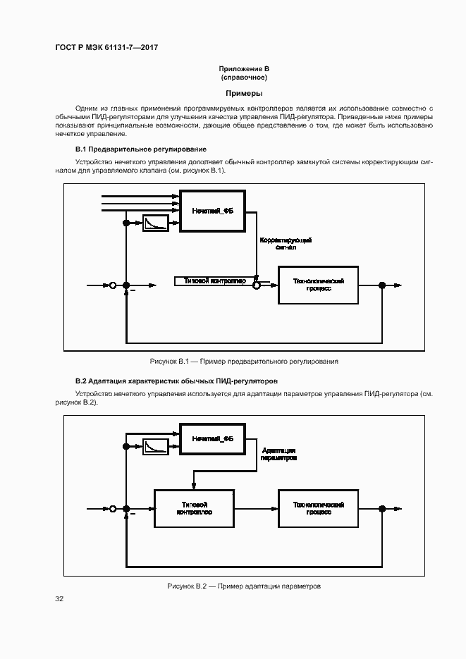
Настоящий стандарт устанавливает язык программирования приложений нечеткого управления, применяемый программируемыми контроллерами. Целью настоящего стандарта является достижение изготовителями и потребителями общего понимания основных средств интегрирования приложений нечеткого управления в языки программируемых контроллеров в соответствии с МЭК 61131-3, а также возможности обмена переносимыми программами нечеткого управления между разными системами программирования. Для достижения поставленной цели в приложении А приводится краткое описание теории нечеткого управления и нечеткой логики, необходимое для понимания настоящего стандарта. Пользователям настоящего стандарта, не знакомым с теорией нечеткого управления, может быть полезно сначала обратиться к приложению А
Связи и замены
Заменяющий:
-
Описание стандарта
ГОСТ Р МЭК 61131-7-2017 Контроллеры программируемые. Часть 7. Программирование нечеткого управления
Страницы стандарта




















































