ГОСТ Р 58230-2018 Информационные технологии. Идентификационные карты. Биометрическое сравнение на идентификационной карте
ГОСТ Р
Скачать ГОСТ в PDF или DOC бесплатно
Основная информация
Обозначение:
ГОСТ Р 58230-2018
Статус:
Действует
Тип:
ГОСТ Р
Название русское:
Информационные технологии. Идентификационные карты. Биометрическое сравнение на идентификационной карте
Название английское:
Information technology. Identification cards. On-card biometric comparison
Даты и сроки
Дата издания:
10-15-18
Дата введения в действие:
01-01-19
Дата завершения срока действия:
-
Применение и описание
Область и условия применения:
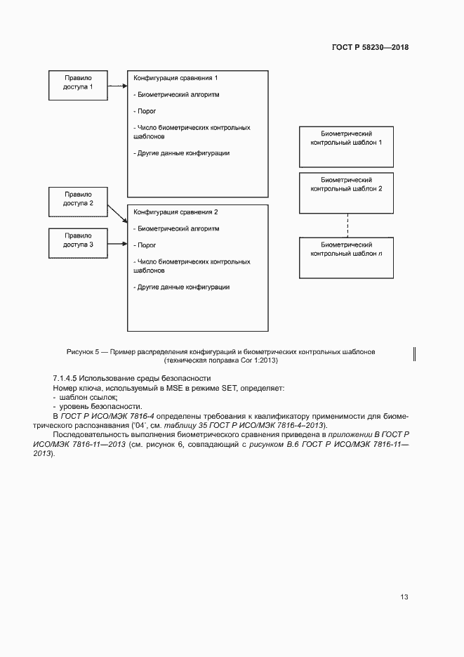
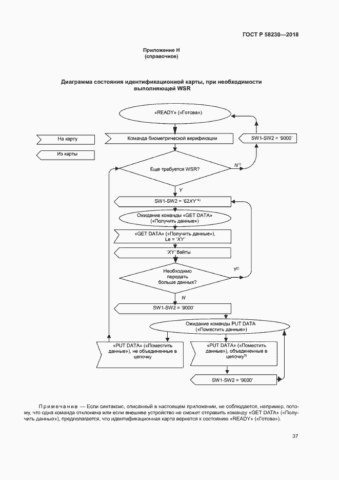
Настоящий стандарт устанавливает: - требования к выполнению сравнения биометрических образцов и принятию решения на идентификационной карте; - принципы обеспечения безопасности при биометрическом сравнении на идентификационной карте. Настоящий стандарт также устанавливает команды и правила для проведения предварительных вычислений, выполняющихся вне идентификационной карты
Связи и замены
Заменяющий:
-
Описание стандарта
ГОСТ Р 58230-2018 Информационные технологии. Идентификационные карты. Биометрическое сравнение на идентификационной карте
Страницы стандарта













































