ГОСТы >
35.240.15 Карты идентификационные. Карты с микросхемами. Биометрия >
ГОСТ Р ИСО/МЭК 14443-3-2014
ГОСТ Р ИСО/МЭК 14443-3-2014 Карты идентификационные. Карты на интегральных схемах бесконтактные. Карты близкого действия. Часть 3. Инициализация и антиколлизия
ГОСТ Р ИСО/МЭК
Скачать ГОСТ в PDF или DOC бесплатно
Основная информация
Обозначение:
ГОСТ Р ИСО/МЭК 14443-3-2014
Статус:
Действует
Тип:
ГОСТ Р ИСО/МЭК
Название русское:
Карты идентификационные. Карты на интегральных схемах бесконтактные. Карты близкого действия. Часть 3. Инициализация и антиколлизия
Название английское:
Identification cards. Contactless integrated circuit cards. Proximity cards. Part 3. Initialization and anticollision
Даты и сроки
Дата издания:
03-03-15
Дата введения в действие:
01-01-16
Дата завершения срока действия:
-
Применение и описание
Область и условия применения:
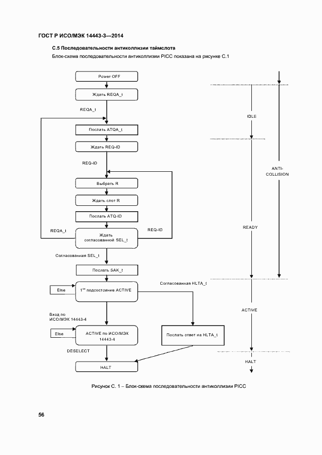
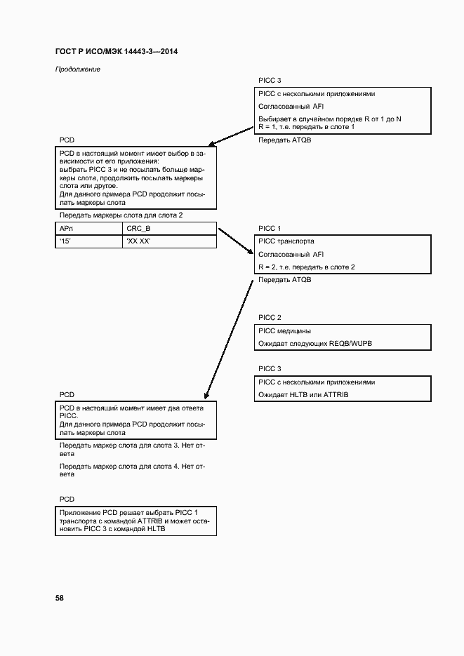
Настоящий стандарт определяет: - процедуры опроса карт или объектов близкого действия (PICC), входящих в поле действия терминального оборудования близкого действия (PCD); - формат байта, кадры и синхронизацию, используемые во время начальной фазы передачи между PCD и PICC; - начальное содержание команд запроса (Request) и ответа на запрос (Answer to Request); - методы обнаружения и коммуникации с одной PICC среди нескольких PICC (антиколлизия); - параметры, необходимые для инициализации передачи между PICC и PCD; - дополнительные средства, позволяющие облегчить и ускорить выбор одной PICC из нескольких PICC на основании критерия применения
Связи и замены
Заменяющий:
-
Изменения и переиздания
Список изменений:
№1 от (рег. ) «Срок действия продлен»
Описание стандарта
ГОСТ Р ИСО/МЭК 14443-3-2014 Карты идентификационные. Карты на интегральных схемах бесконтактные. Карты близкого действия. Часть 3. Инициализация и антиколлизия
Страницы стандарта




































































Приложение №1: Изменение №1 к ГОСТ Р ИСО/МЭК 14443-3-2014 Обозначение: Изменение №1 к ГОСТ Р ИСО/МЭК 14443-3-2014 Дата введения в действие: 01.03.2018

Приложение №1: Изменение №1 к ГОСТ Р ИСО/МЭК 14443-3-2014 Обозначение: Изменение №1 к ГОСТ Р ИСО/МЭК 14443-3-2014 Дата введения в действие: 01.03.2018

Приложение №1: Изменение №1 к ГОСТ Р ИСО/МЭК 14443-3-2014 Обозначение: Изменение №1 к ГОСТ Р ИСО/МЭК 14443-3-2014 Дата введения в действие: 01.03.2018

Приложение №1: Изменение №1 к ГОСТ Р ИСО/МЭК 14443-3-2014 Обозначение: Изменение №1 к ГОСТ Р ИСО/МЭК 14443-3-2014 Дата введения в действие: 01.03.2018

Приложение №1: Изменение №1 к ГОСТ Р ИСО/МЭК 14443-3-2014 Обозначение: Изменение №1 к ГОСТ Р ИСО/МЭК 14443-3-2014 Дата введения в действие: 01.03.2018
