ГОСТы >
35.240.15 Карты идентификационные. Карты с микросхемами. Биометрия >
ГОСТ Р ИСО/МЭК 14443-4-2014
ГОСТ Р ИСО/МЭК 14443-4-2014 Карты идентификационные. Карты на интегральных схемах бесконтактные. Карты близкого действия. Часть 4. Протокол передачи
ГОСТ Р ИСО/МЭК
Скачать ГОСТ в PDF или DOC бесплатно
Основная информация
Обозначение:
ГОСТ Р ИСО/МЭК 14443-4-2014
Статус:
Действует
Тип:
ГОСТ Р ИСО/МЭК
Название русское:
Карты идентификационные. Карты на интегральных схемах бесконтактные. Карты близкого действия. Часть 4. Протокол передачи
Название английское:
Identification cards. Contactless integrated circuit cards. Proximity cards. Part 4. Transmission protocol
Даты и сроки
Дата издания:
04-01-15
Дата введения в действие:
01-01-16
Дата завершения срока действия:
-
Применение и описание
Область и условия применения:
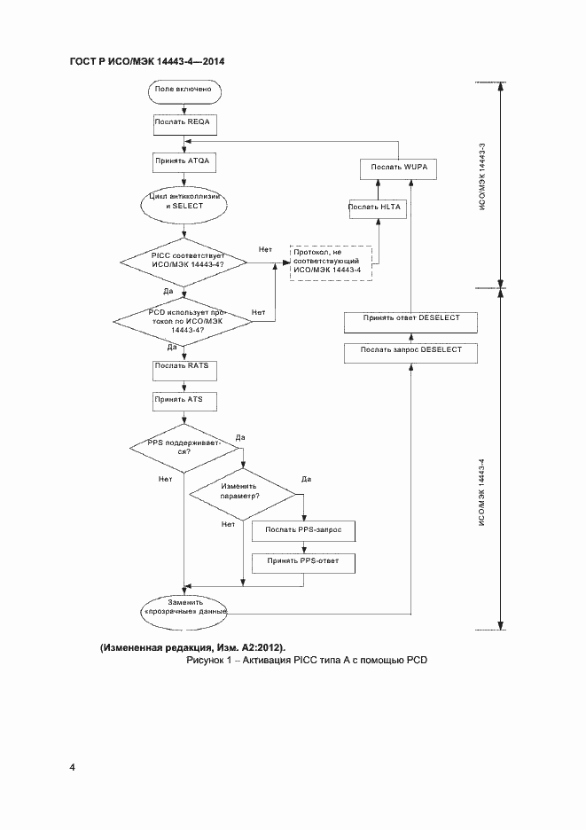
Настоящий стандарт определяет протокол полудуплексной передачи блока, описывающий специфичные запросы бесконтактного оборудования, а также последовательность активации и деактивации протокола
Связи и замены
Заменяющий:
-
Описание стандарта
ГОСТ Р ИСО/МЭК 14443-4-2014 Карты идентификационные. Карты на интегральных схемах бесконтактные. Карты близкого действия. Часть 4. Протокол передачи
Страницы стандарта









































