ГОСТ Р ИСО 13606-3-2012 Информатизация здоровья. Передача электронных медицинских карт. Часть 3. Базовые архетипы и списки терминов
ГОСТ Р ИСО
Скачать ГОСТ в PDF или DOC бесплатно
Основная информация
Обозначение:
ГОСТ Р ИСО 13606-3-2012
Статус:
Действует
Тип:
ГОСТ Р ИСО
Название русское:
Информатизация здоровья. Передача электронных медицинских карт. Часть 3. Базовые архетипы и списки терминов
Название английское:
Health informatics. Electronic health record communication. Part 3. Reference archetypes and term lists
Даты и сроки
Дата издания:
12-01-14
Дата введения в действие:
09-01-13
Дата завершения срока действия:
-
Применение и описание
Область и условия применения:
Настоящий стандарт предназначен для передачи части или всей электронной медицинской карты отдельного идентифицированного субъекта медицинской помощи между системами ведения электронной медицинской карты или между системами ведения электронной медицинской карты и централизованным хранилищем данных электронной медицинской карты. Настоящий стандарт может также быть использован для передачи электронной медицинской карты между системой ведения электронной медицинской карты или хранилищем и медицинскими приложениями или компонентами программного обеспечения промежуточного уровня (например, компонентами поддержки принятия решения), которым требуется доступ или предоставление данных электронной медицинской карты, или для представления данных электронной медицинской карты в распределенной (федеральной) системе учета
Связи и замены
Заменяющий:
-
Описание стандарта
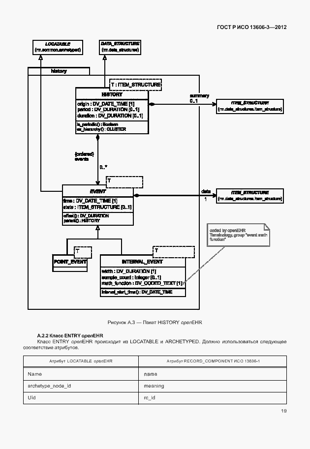
ГОСТ Р ИСО 13606-3-2012 Информатизация здоровья. Передача электронных медицинских карт. Часть 3. Базовые архетипы и списки терминов
Страницы стандарта




























































