ГОСТ Р 58439.1-2019 Организация информации об объектах капитального строительства. Информационный менеджмент в строительстве с использованием технологии информационного моделирования. Часть 1. Понятия и принципы
ГОСТ Р
Скачать ГОСТ в PDF или DOC бесплатно
Основная информация
Обозначение:
ГОСТ Р 58439.1-2019
Статус:
Отменен
Тип:
ГОСТ Р
Название русское:
Организация информации об объектах капитального строительства. Информационный менеджмент в строительстве с использованием технологии информационного моделирования. Часть 1. Понятия и принципы
Название английское:
Organization of information about capital construction facilities. Information management using in construction information modelling technology. Part 1. Concepts and principles
Даты и сроки
Дата издания:
07-16-19
Дата введения в действие:
09-01-19
Дата завершения срока действия:
02-06-20
Применение и описание
Область и условия применения:
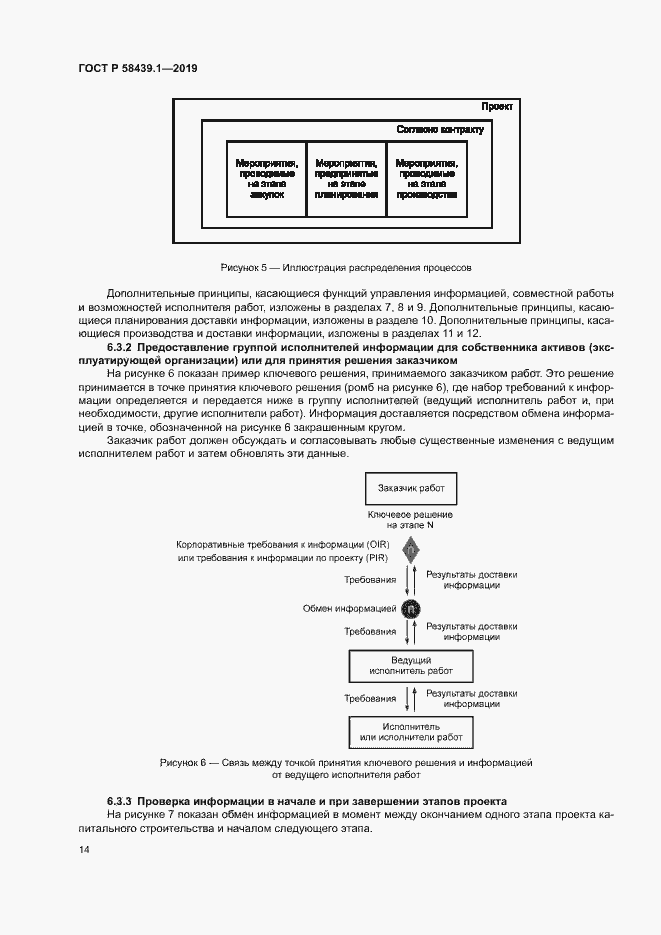
Настоящий стандарт содержит общие понятия и принципы, регламентирующие процессы управления информацией, характерные информационному моделированию для уровня зрелости 2, а также уровней 1 и 3 (см. рисунок 1). Настоящий стандарт содержит требования по созданию структуры управления информацией, включающей обмен, запись, поддержку версионности данных и организацию деятельности всех участников (акторов). Настоящий стандарт применим ко всему жизненному циклу объекта капитального строительства, включая обоснование инвестиций, инженерные изыскания, проектирование, строительство (в том числе консервацию), эксплуатацию (в том числе текущие ремонты), реконструкцию, капитальный ремонт, снос здания или сооружения
Связи и замены
Заменяющий:
-
Описание стандарта
ГОСТ Р 58439.1-2019 Организация информации об объектах капитального строительства. Информационный менеджмент в строительстве с использованием технологии информационного моделирования. Часть 1. Понятия и принципы
Страницы стандарта



































