ГОСТ Р 58502-2019 Информатизация здоровья. Автоматическая идентификация, маркировка и этикетировка при сборе данных. Идентификация субъектов и индивидуальных поставщиков медицинской помощи
ГОСТ Р
Скачать ГОСТ в PDF или DOC бесплатно
Основная информация
Обозначение:
ГОСТ Р 58502-2019
Статус:
Действует
Тип:
ГОСТ Р
Название русское:
Информатизация здоровья. Автоматическая идентификация, маркировка и этикетировка при сборе данных. Идентификация субъектов и индивидуальных поставщиков медицинской помощи
Название английское:
Health Informatics. Automatic identification, data capture marking and labelling. Subject of care and individual provider identification
Даты и сроки
Дата издания:
10-31-19
Дата введения в действие:
05-01-20
Дата завершения срока действия:
-
Применение и описание
Область и условия применения:
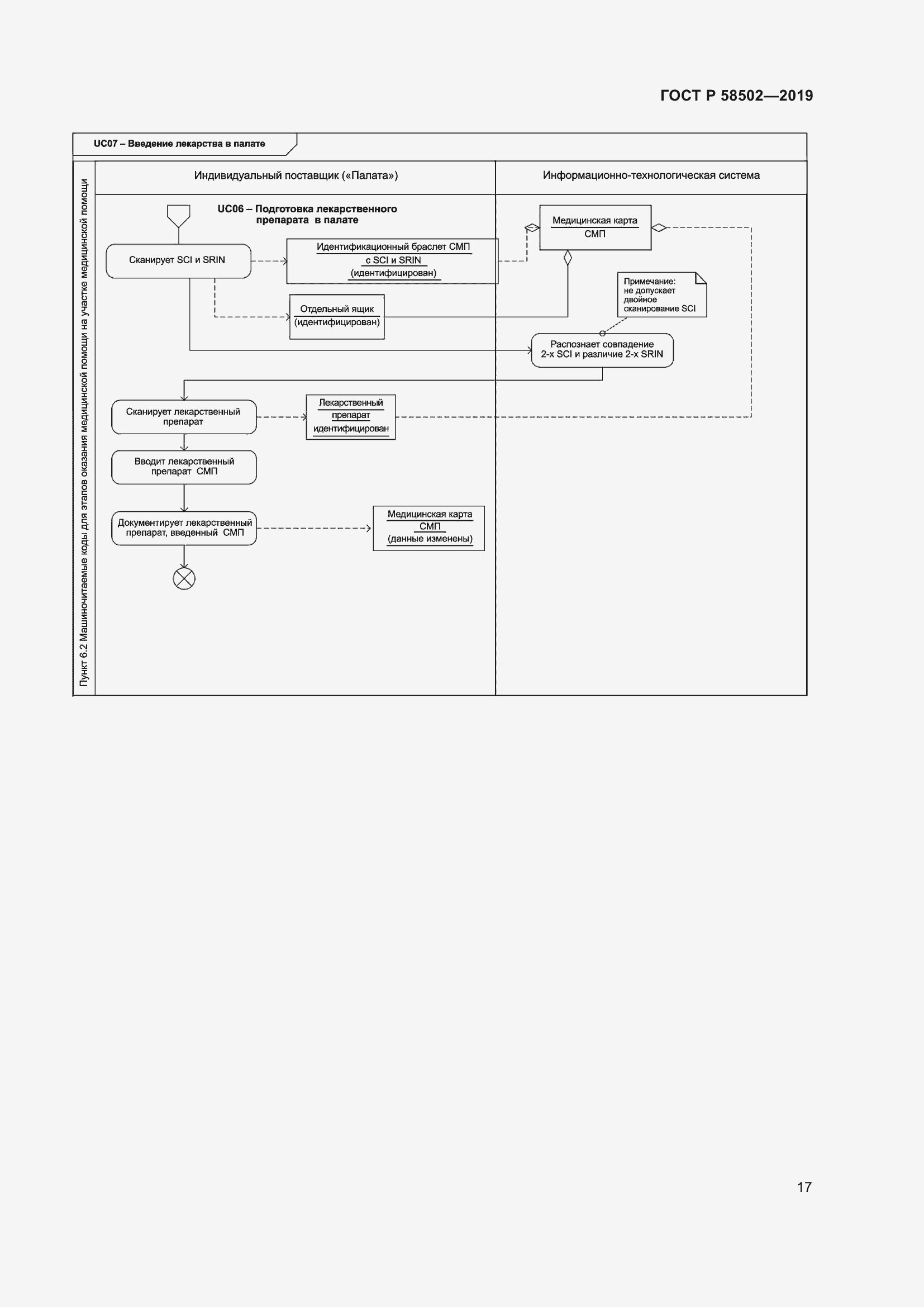
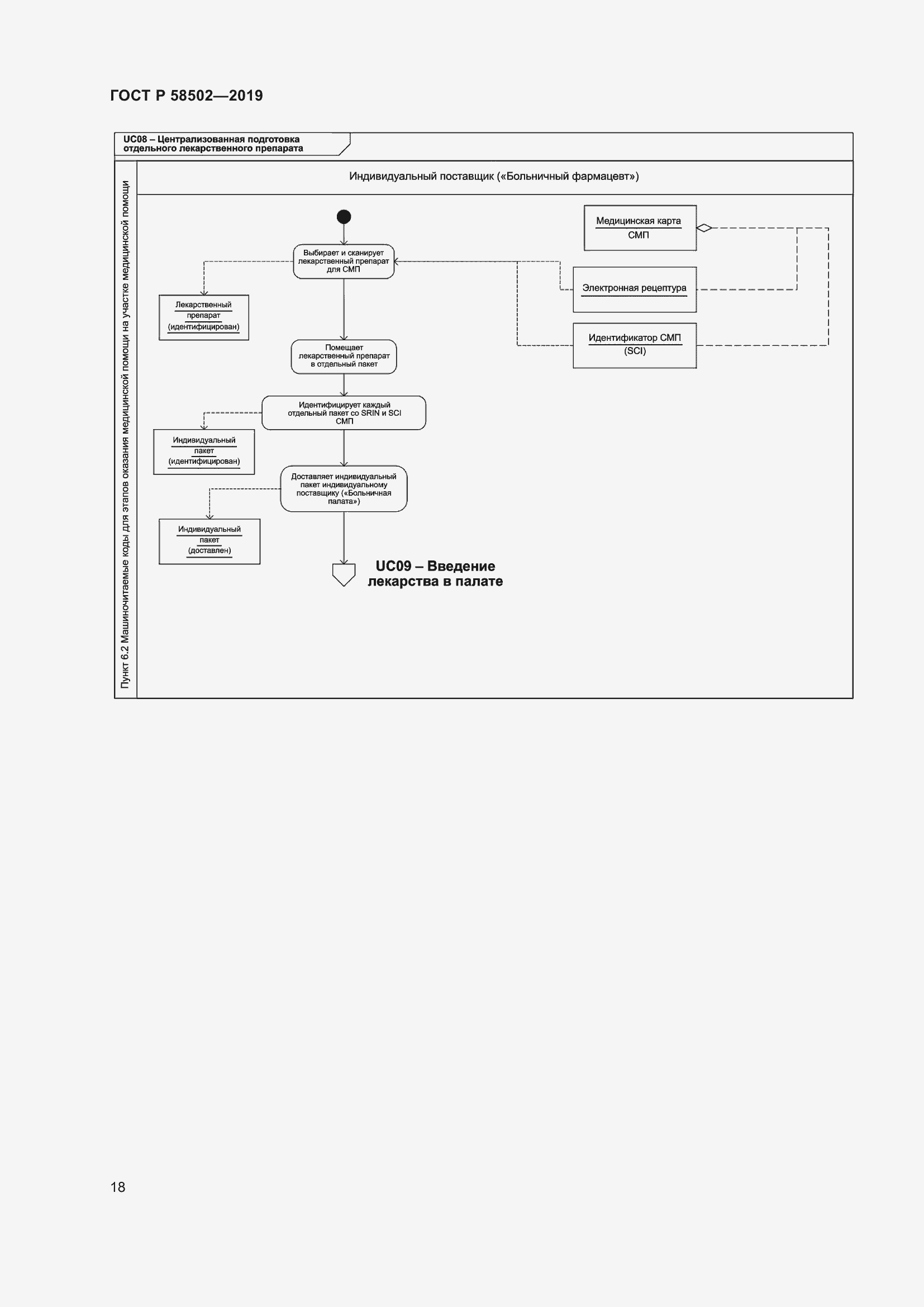
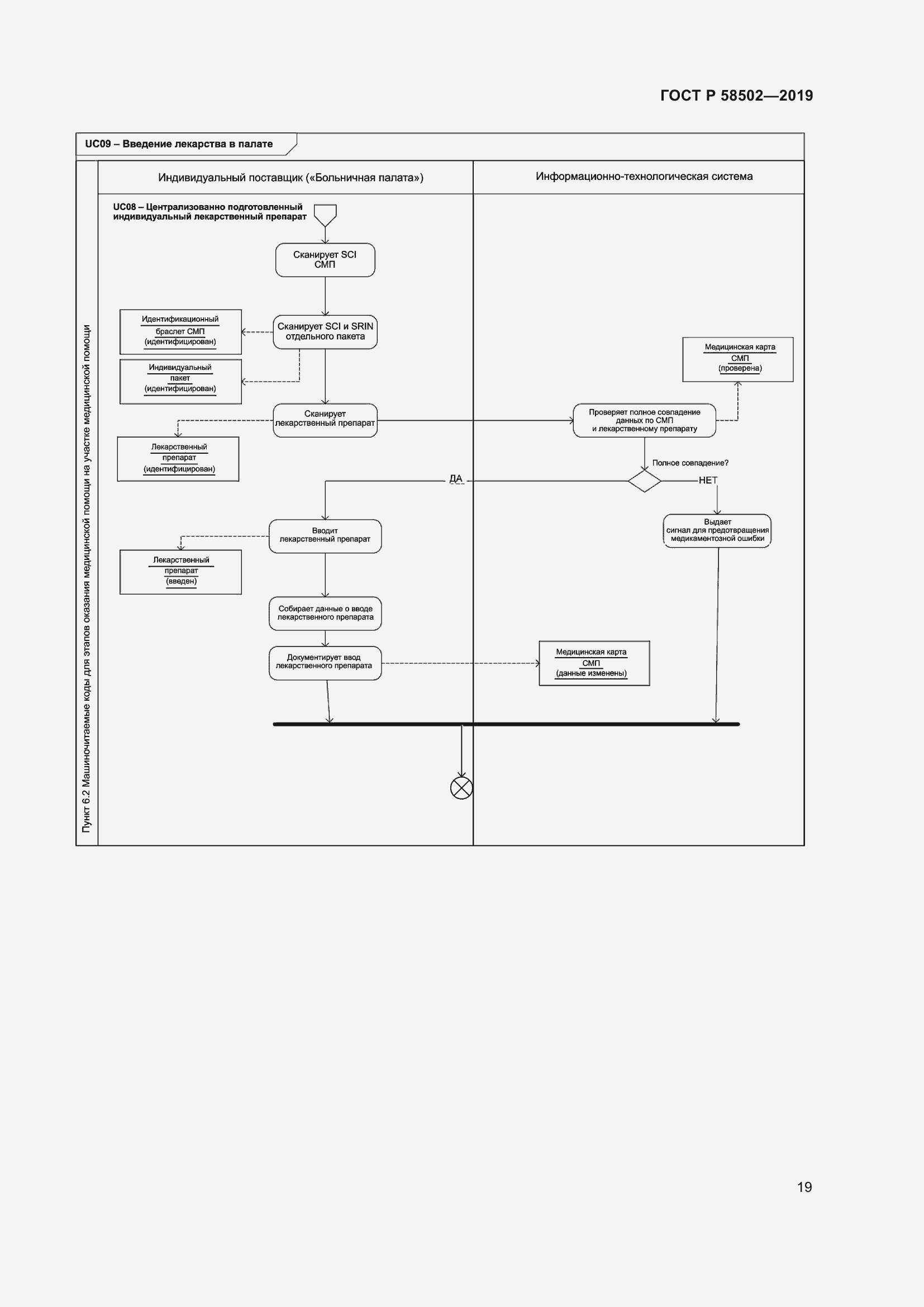
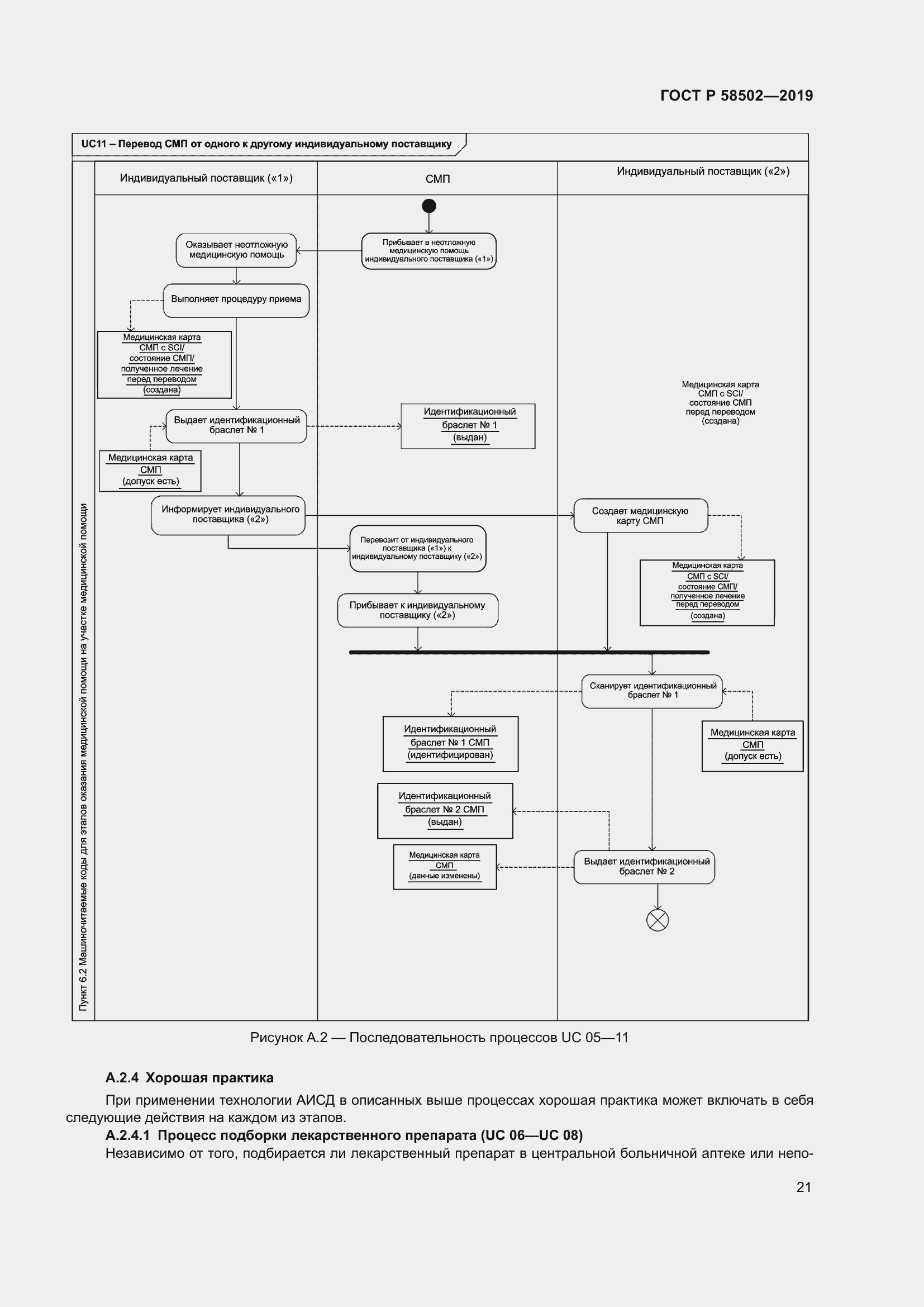
В настоящем документе очерчены стандарты, необходимые для представления идентификаторов СМП и индивидуальных поставщиков на таких объектах, как наручные браслеты, идентификационные этикетки или иные предметы, которые могут служить носителями, с помощью которых в процессе предоставления медицинской помощи обеспечивается автоматический сбор данных. Настоящий документ предлагает уникальную идентификацию СМП, которую можно использовать для иных целей, например, для записи идентификации СМП в медицинских картах. Любая организация, планирующая внедрение или усовершенствование технологий автоматической идентификации и сбора данных (АИСД), используемых в процессе медицинской помощи, может ссылаться на настоящий стандарт. Их необходимо использовать в сочетании с системой стандартов GS122) GS1 – это зарегистрированный товарный знак. Любой применяемый в настоящем документе товарный знак – это информация, предоставленная для удобства пользователей и не являющаяся одобрением.)). Настоящий стандарт описывают хорошую практику снижения/исключения вариаций и обходных решений, понижающих эффективность АИСД на месте лечения и компрометирующих безопасность пациентов. Настоящий стандарт указывает, как управлять идентификаторами в процессе АИСД, и дополняют информацию, изложенную в стандартах ИСО/ТС 22220 и ИСО/ТС 27527
Связи и замены
Заменяющий:
-
Описание стандарта
ГОСТ Р 58502-2019 Информатизация здоровья. Автоматическая идентификация, маркировка и этикетировка при сборе данных. Идентификация субъектов и индивидуальных поставщиков медицинской помощи
Страницы стандарта

























































