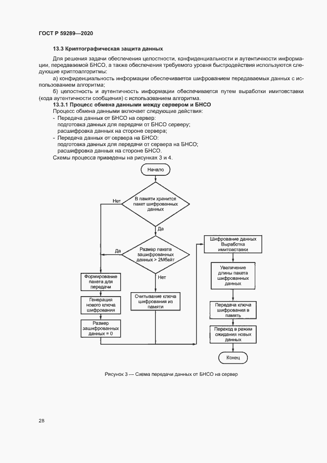
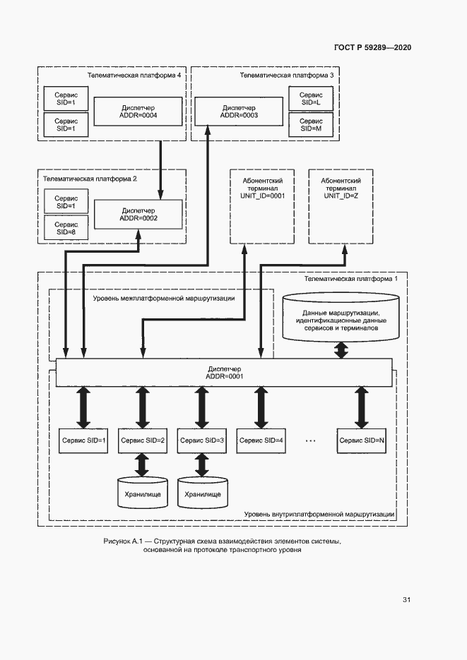
ГОСТ Р 59289-2020 Глобальная навигационная спутниковая система на транспорте. Технические средства контроля на транспорте. Единый расширяемый набор протоколов обмена данными технических средств контроля с информационными системами
ГОСТ Р
Скачать ГОСТ в PDF или DOC бесплатно
Основная информация
Обозначение:
ГОСТ Р 59289-2020
Статус:
Действует
Тип:
ГОСТ Р
Название русское:
Глобальная навигационная спутниковая система на транспорте. Технические средства контроля на транспорте. Единый расширяемый набор протоколов обмена данными технических средств контроля с информационными системами
Название английское:
Global navigation system in transport. Technical means of controlling in transport. A single extensible set of protocols of data exchange of technical means of controlling with information systems
Даты и сроки
Дата издания:
01-22-21
Дата введения в действие:
06-01-21
Дата завершения срока действия:
-
Применение и описание
Область и условия применения:
Настоящий стандарт распространяется на технические средства контроля местоположения, скорости, технического состояния колесных транспортных средств (далее – транспортных средств) и их грузов, времени управления и отдыха водителей транспортных средств, режимов труда и отдыха водителей транспортных средств, функционирующие с использованием технологий ГЛОНАСС или ГЛОНАСС совместно с иными глобальным навигационными спутниковыми системами, устанавливаемые на транспортные средства и предназначенные для применения в составе интеллектуальных транспортных систем, навигационно-информационных систем, систем управления на транспорте, в том числе автоматизированных и роботизированных, Государственной автоматизированной информационной системы «ЭРА-ГЛОНАСС», системы взимания платы в счет возмещения вреда, причиняемого автомобильным дорогам общего пользования федерального значения транспортными средствами, имеющими разрешенную максимальную массу свыше 12 т, автоматизированной информационной системы «Тахографический контроль», систем мониторинга состояния грузов и в других системах транспортной телематики (далее – бортовое навигационно-связное оборудование). Настоящий стандарт устанавливает требования к протоколам обмена данными БНСО с Государственной автоматизированной информационной системой «ЭРА-ГЛОНАСС», системой взимания платы в счет возмещения вреда, причиняемого автомобильным дорогам общего пользования федерального значения транспортными средствами, имеющими разрешенную максимальную массу свыше 12 тонн, автоматизированной информационной системой «Тахографический контроль», системами мониторинга состояния грузов, и другими информационными системами органов государственной власти и организаций транспортной телематики различного назначения
Связи и замены
Заменяющий:
-
Описание стандарта
ГОСТ Р 59289-2020 Глобальная навигационная спутниковая система на транспорте. Технические средства контроля на транспорте. Единый расширяемый набор протоколов обмена данными технических средств контроля с информационными системами
Страницы стандарта





























































