ГОСТ ISO 15143-2-2017 Машины землеройные и машины дорожно-строительные мобильные. Обмен данными на рабочих площадках. Часть 2. Словарь данных
ГОСТ ИСО
Скачать ГОСТ в PDF или DOC бесплатно
Основная информация
Обозначение:
ГОСТ ISO 15143-2-2017
Статус:
Действует
Тип:
ГОСТ ИСО
Название русское:
Машины землеройные и машины дорожно-строительные мобильные. Обмен данными на рабочих площадках. Часть 2. Словарь данных
Название английское:
Earth-moving machinery and mobile road construction machinery. Worksite data exchange. Part 2. Data dictionary
Даты и сроки
Дата регистрации:
04-20-17
Дата издания:
09-30-21
Дата введения в действие:
12-01-21
Применение и описание
Область и условия применения:
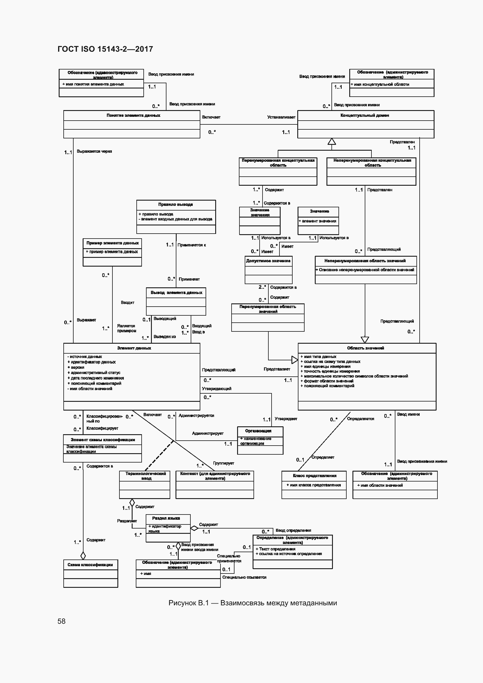
В настоящем стандарте установлен словарь данных для обмена данными на рабочих площадках, строительные операции на которых выполняются подуправлением данных, в соответствии с ISO 15143-1.Настоящий стандарт также применяется при обмене данными нарабочей площадке с целью предоставления услуг, касающихся использования машин (см. ISO 15143-1:2010, раздел 4), устанавливает определения терминов, используемых в соответствующем словаре данных
Описание стандарта
ГОСТ ISO 15143-2-2017 Машины землеройные и машины дорожно-строительные мобильные. Обмен данными на рабочих площадках. Часть 2. Словарь данных
Страницы стандарта









































































Приложение №1: Поправка к ГОСТ ISO 15143-2-2017 Обозначение: Поправка к ГОСТ ISO 15143-2-2017 Дата введения в действие: 28.07.2023
