ГОСТ Р 59833-2021 Дистанционное зондирование Земли из космоса. Продукты тематические цифровые. Требования к систематизации тематических продуктов
ГОСТ Р
Скачать ГОСТ в PDF или DOC бесплатно
Основная информация
Обозначение:
ГОСТ Р 59833-2021
Статус:
Действует
Тип:
ГОСТ Р
Название русское:
Дистанционное зондирование Земли из космоса. Продукты тематические цифровые. Требования к систематизации тематических продуктов
Название английское:
Remote sensing of the Earth from space. Digital thematic products. Requirements for the classification of thematic products
Даты и сроки
Дата издания:
01-10-22
Дата введения в действие:
05-01-22
Применение и описание
Область и условия применения:
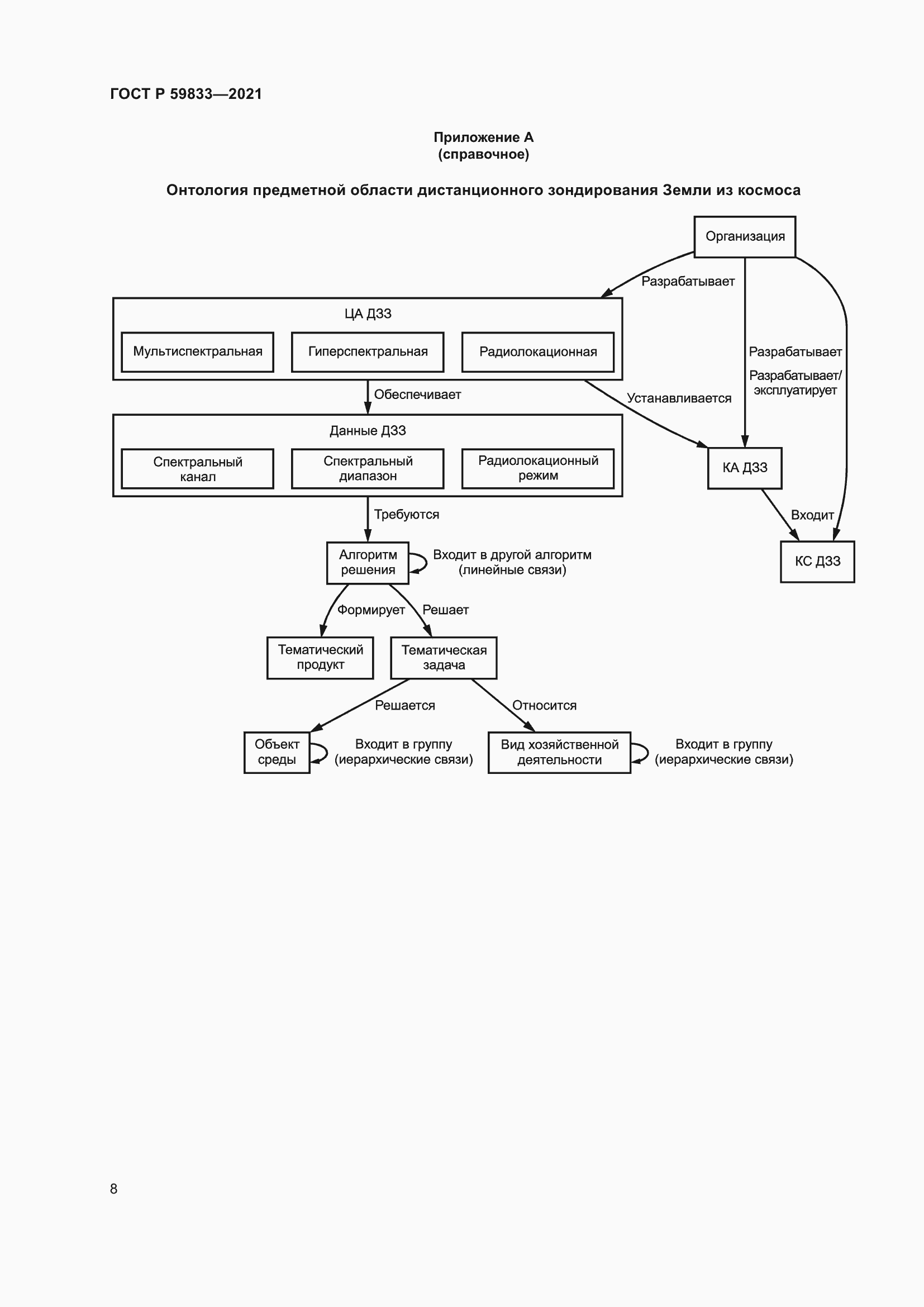
Настоящий стандарт предназначен для применения организациями, участвующими в разработке технологий и алгоритмов получения тематических продуктов дистанционного зондирования Земли из космоса, а также в создании, распространении и использовании данных дистанционного зондирования Земли из космоса и продуктов их обработки. Настоящий стандарт устанавливает требования к информационной системе тематических задач, решаемых с использованием дистанционного зондирования Земли из космоса, алгоритмов их решения, тематических продуктов дистанционного зондирования Земли из космоса и технологий их получения на основе семантической сети
Описание стандарта
ГОСТ Р 59833-2021 Дистанционное зондирование Земли из космоса. Продукты тематические цифровые. Требования к систематизации тематических продуктов
Страницы стандарта















