ГОСТ Р 59849-2021 Соединения сварные конструкций кузовов железнодорожного подвижного состава из алюминиевых сплавов. Требования к проектированию, изготовлению, ремонту и контролю качества
ГОСТ Р
Скачать ГОСТ в PDF или DOC бесплатно
Основная информация
Обозначение:
ГОСТ Р 59849-2021
Статус:
Действует
Тип:
ГОСТ Р
Название русское:
Соединения сварные конструкций кузовов железнодорожного подвижного состава из алюминиевых сплавов. Требования к проектированию, изготовлению, ремонту и контролю качества
Название английское:
Welded joints of railway car bodies made of aluminum alloys. Requirements to design, manufacturing, repair and quality control
Даты и сроки
Дата издания:
12-14-21
Дата введения в действие:
04-01-22
Дата завершения срока действия:
-
Применение и описание
Область и условия применения:
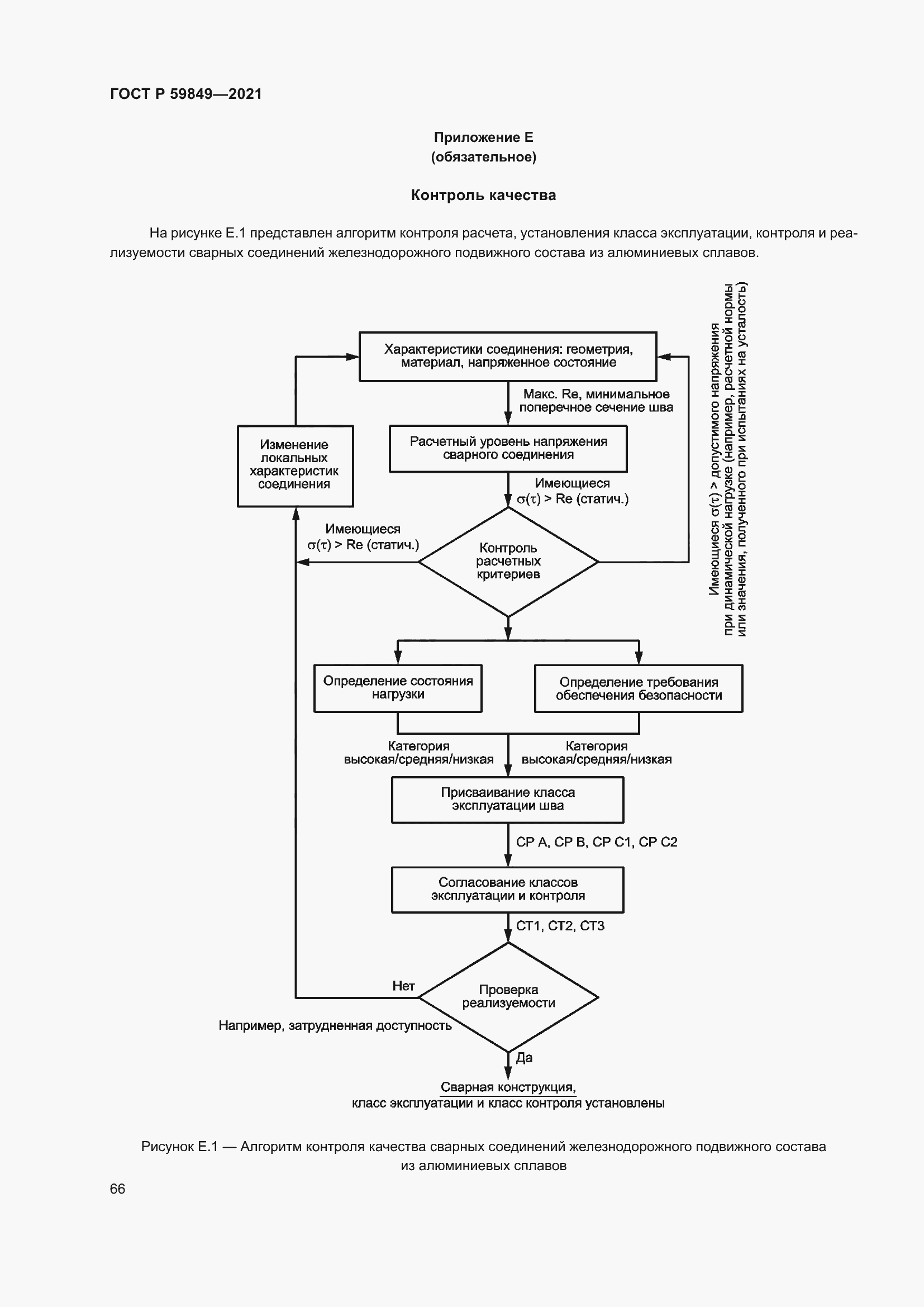
Настоящий стандарт устанавливает требования к проектированию, изготовлению, ремонту и контролю качества соединений сварных конструкций (несущих) кузовов грузовых вагонов, в том числе вагонов-цистерн, моторвагонного подвижного состава из алюминия и алюминиевых сплавов климатического исполнения У 1,УХЛ 1 по ГОСТ 15150
Связи и замены
Заменяющий:
-
Описание стандарта
ГОСТ Р 59849-2021 Соединения сварные конструкций кузовов железнодорожного подвижного состава из алюминиевых сплавов. Требования к проектированию, изготовлению, ремонту и контролю качества
Страницы стандарта









































































