ГОСТ Р 70618-2022 Суда и морские технологии. Бункеровка судов, работающих на сжиженном природном газе. Требования
ГОСТ Р
Скачать ГОСТ в PDF или DOC бесплатно
Основная информация
Обозначение:
ГОСТ Р 70618-2022
Статус:
Действует
Тип:
ГОСТ Р
Название русское:
Суда и морские технологии. Бункеровка судов, работающих на сжиженном природном газе. Требования
Название английское:
Ships and marine technology. Bunkering of liquefied natural gas fuelled vessels. Requirements
Даты и сроки
Дата издания:
01-24-23
Дата введения в действие:
06-01-23
Дата завершения срока действия:
-
Применение и описание
Область и условия применения:
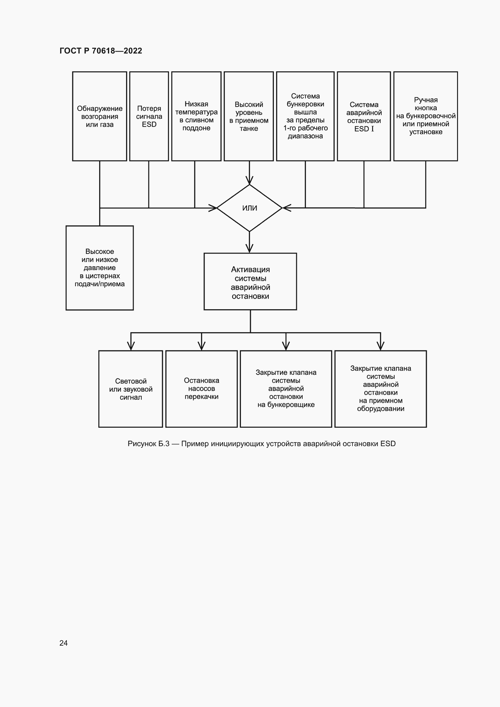
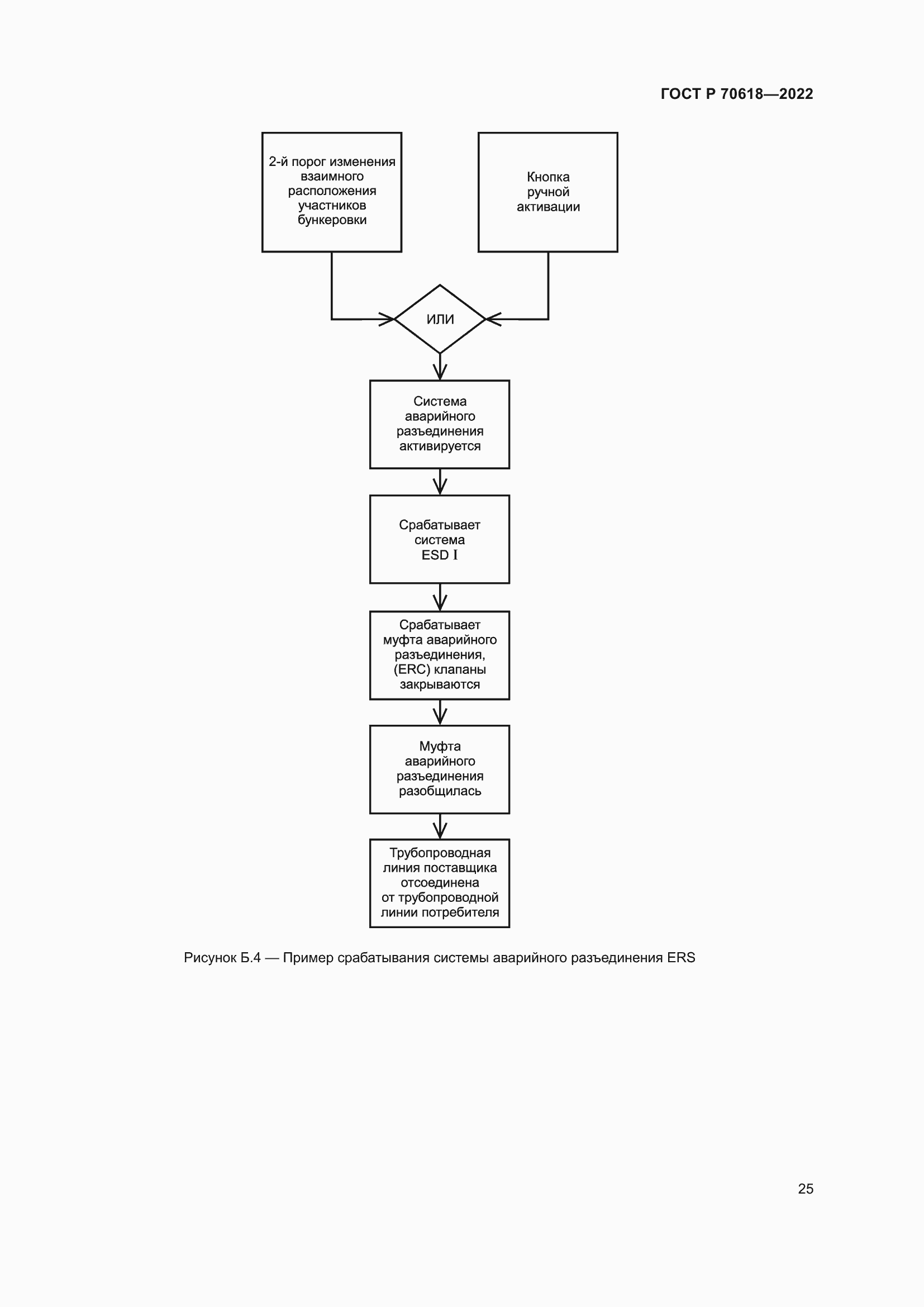
Настоящий стандарт устанавливает требования к системе и оборудованию для бункеровки сжиженным природным газом (СПГ) морских судов и судов внутреннего и смешанного (река–море) плавания (далее — суда), работающих на СПГ, в соответствии с Кодексом МГТ [1]. Настоящий стандарт распространяется на операции по бункеровке газотопливных судов бункерным СПГ
Связи и замены
Заменяющий:
-
Описание стандарта
ГОСТ Р 70618-2022 Суда и морские технологии. Бункеровка судов, работающих на сжиженном природном газе. Требования
Страницы стандарта







































