ГОСТ Р ИСО 10002-2007 Менеджмент организации. Удовлетворенность потребителя. Руководство по управлению претензиями в организациях
ГОСТ Р ИСО
Скачать ГОСТ в PDF или DOC бесплатно
Основная информация
Обозначение:
ГОСТ Р ИСО 10002-2007
Статус:
Заменен
Тип:
ГОСТ Р ИСО
Название русское:
Менеджмент организации. Удовлетворенность потребителя. Руководство по управлению претензиями в организациях
Название английское:
Organization management. Customer satisfaction. Guidelines for complaints handling in organizations
Даты и сроки
Дата издания:
05-29-20
Дата введения в действие:
06-01-08
Дата завершения срока действия:
04-01-21
Применение и описание
Область и условия применения:
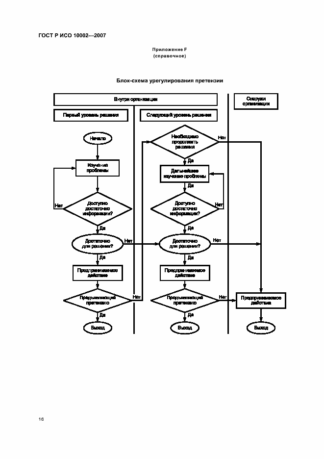
Настоящий стандарт содержит руководство по управлению претензиями, связанными с продукцией, включая планирование, разработку, производство, обслуживание и улучшение. Процесс по управлению претензиями может использоваться в качестве одного из процессов системы менеджмента качества организации. Настоящий стандарт не применим к трудовым спорам и спорам, переданным для решения третьей стороне вне организации. Настоящий стандарт предназначен для использования организацииями всех размеров и сфер деятельности
Связи и замены
Заменяющий:
ГОСТ Р ИСО 10002-2020
Описание стандарта
ГОСТ Р ИСО 10002-2007 Менеджмент организации. Удовлетворенность потребителя. Руководство по управлению претензиями в организациях
Страницы стандарта























