ГОСТ Р 70180-2022 Кресла авиационные. Методы проектирования
ГОСТ Р
Скачать ГОСТ в PDF или DOC бесплатно
Основная информация
Обозначение:
ГОСТ Р 70180-2022
Статус:
Действует
Тип:
ГОСТ Р
Название русское:
Кресла авиационные. Методы проектирования
Название английское:
Aircraft seating systems. Design methods
Даты и сроки
Дата издания:
07-05-22
Дата введения в действие:
11-01-22
Дата завершения срока действия:
-
Применение и описание
Область и условия применения:
Настоящий стандарт распространяется на методы проектирования авиационных кресел, предназначенных для применения на гражданских воздушных судах
Связи и замены
Заменяющий:
-
Описание стандарта
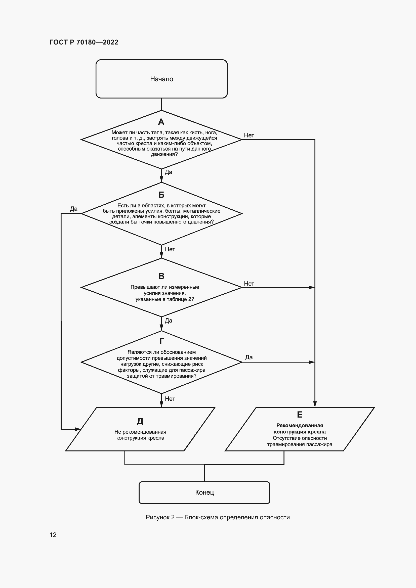
ГОСТ Р 70180-2022 Кресла авиационные. Методы проектирования
Страницы стандарта







































