ГОСТ Р 56529-2015 Совместимость космической техники электромагнитная. Общие требования и методы испытаний
ГОСТ Р
Скачать ГОСТ в PDF или DOC бесплатно
Основная информация
Обозначение:
ГОСТ Р 56529-2015
Статус:
Действует
Тип:
ГОСТ Р
Название русское:
Совместимость космической техники электромагнитная. Общие требования и методы испытаний
Название английское:
Electromagnetic compatibility of space technology. General requirements and test methods
Даты и сроки
Дата издания:
04-29-16
Дата введения в действие:
01-01-16
Дата завершения срока действия:
-
Применение и описание
Область и условия применения:
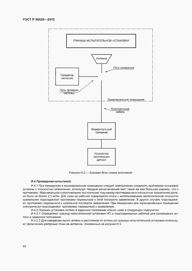
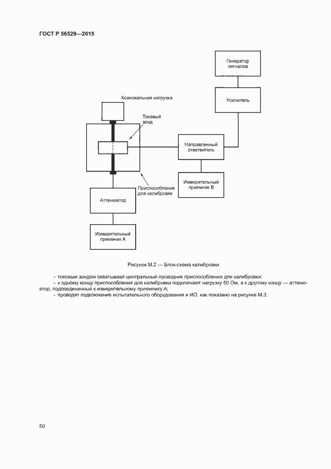
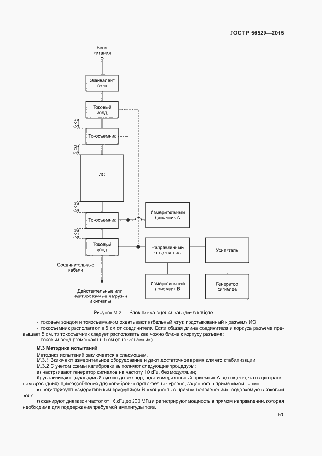
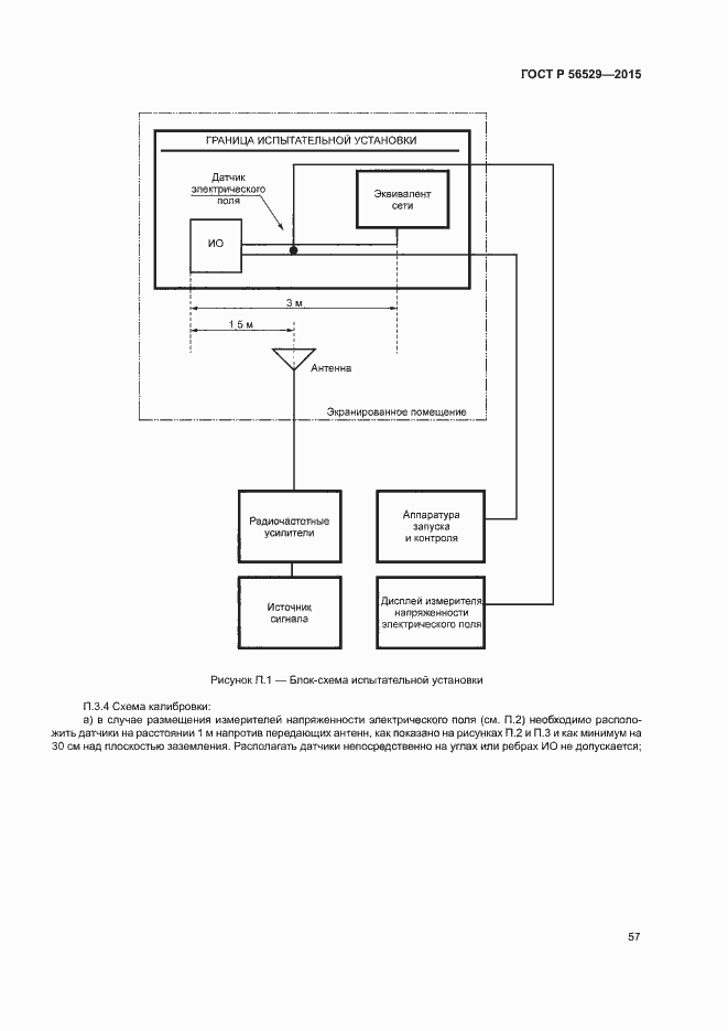
Настоящий стандарт устанавливает общие требования и методы испытаний электромагнитной совместимости космической техники (космических комплексов социально-экономического, научного и коммерческого назначения и их составных частей), разрабатываемой предприятиями Российской Федерации, на следующих уровнях: общие требования к космическому комплексу, специальные требования к космическому комплексу и требования к электромагнитным помехам на уровне оборудования. Стандарт не содержит испытательных норм электромагнитных помех. Испытательные нормы должны разрабатываться исходя из электромагнитной обстановки, требований к качеству электроэнергии и эксплуатационных требований. Требования настоящего стандарта являются обязательными при наличии ссылки на него в международных договорах, государственных контрактах и других договорных документах
Связи и замены
Заменяющий:
-
Описание стандарта
ГОСТ Р 56529-2015 Совместимость космической техники электромагнитная. Общие требования и методы испытаний
Страницы стандарта








































































