ГОСТ Р 55769-2013 Информационная технология. Индивидуализированные адаптируемость и доступность в обучении, образовании и подготовке. Часть 1. Основы и эталонная модель
ГОСТ Р
Скачать ГОСТ в PDF или DOC бесплатно
Основная информация
Обозначение:
ГОСТ Р 55769-2013
Статус:
Действует
Тип:
ГОСТ Р
Название русское:
Информационная технология. Индивидуализированные адаптируемость и доступность в обучении, образовании и подготовке. Часть 1. Основы и эталонная модель
Название английское:
Information technology. Individualized adaptability and accessibility in e-learning, education and training. Part 1. Framework and reference model
Даты и сроки
Дата издания:
06-30-20
Дата введения в действие:
01-01-15
Дата завершения срока действия:
-
Применение и описание
Область и условия применения:
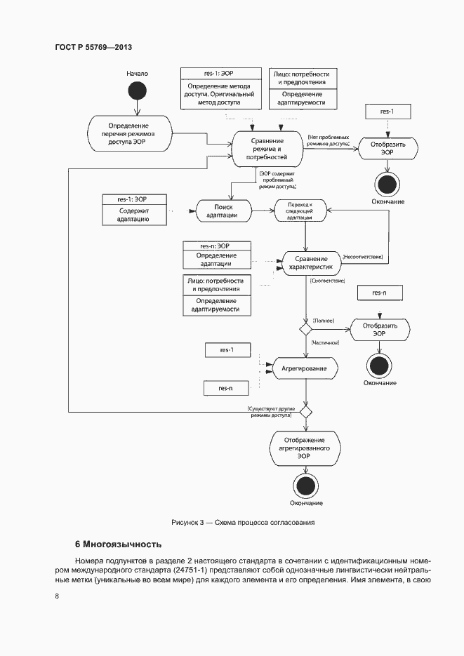
Настоящий стандарт предназначен для удовлетворения потребностей обучаемых с ограниченными возможностями и учащихся, находящихся в обстановке, затрудняющей обучение. Настоящий стандарт определяет общую структуру описания потребностей и предпочтений обучаемых, с одной стороны, и соответствующее описание электронных образовательных ресурсов, с другой стороны, для сопоставления индивидуальных предпочтений и потребностей учащихся с соответствующими инструментами пользовательского интерфейса инструментов и электронными образовательными ресурсами
Связи и замены
Заменяющий:
-
Описание стандарта
ГОСТ Р 55769-2013 Информационная технология. Индивидуализированные адаптируемость и доступность в обучении, образовании и подготовке. Часть 1. Основы и эталонная модель
Страницы стандарта


















