ГОСТ 33522-2015 Ресурсосбережение. Упаковка. Специальные требования к минимизации, составу, изготовлению упаковки
ГОСТ
Скачать ГОСТ в PDF или DOC бесплатно
Основная информация
Обозначение:
ГОСТ 33522-2015
Статус:
Отменен
Тип:
ГОСТ
Название русское:
Ресурсосбережение. Упаковка. Специальные требования к минимизации, составу, изготовлению упаковки
Название английское:
Resources saving. Packaging. Requirements specific to manufacturing, сomposition, manufacturing of packadge
Даты и сроки
Дата регистрации:
09-29-15
Дата издания:
12-09-19
Дата введения в действие:
08-01-16
Дата завершения срока действия:
05-01-22
Применение и описание
Область и условия применения:
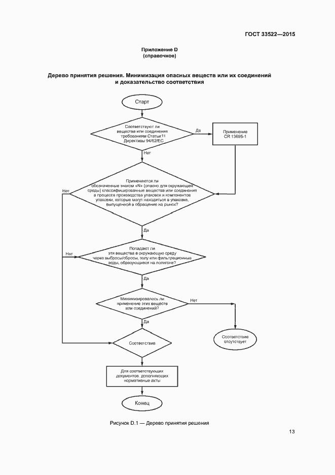
Настоящий стандарт устанавливает требования, методы и методики оценки упаковки для минимизации массы/объема содержащихся в ней материалов, а также определяет границы для самостоятельных оценок степени выполнения установленных требований, в том числе к наличию и содержанию четырех тяжелых металлов (свинец, кадмий, ртуть и шестивалентный хром), упомянутых в статье 11 Директивы 94/62/ЕС [1]. Настоящий стандарт распространяется на этапы разработки и изготовления упаковки из любых веществ и материалов
Связи и замены
Заменяющий:
-
Описание стандарта
ГОСТ 33522-2015 Ресурсосбережение. Упаковка. Специальные требования к минимизации, составу, изготовлению упаковки
Страницы стандарта



















