ГОСТ ISO 18602-2021 Упаковка и окружающая среда. Оптимизация систем упаковки
ГОСТ ИСО
Скачать ГОСТ в PDF или DOC бесплатно
Основная информация
Обозначение:
ГОСТ ISO 18602-2021
Статус:
Действует
Тип:
ГОСТ ИСО
Название русское:
Упаковка и окружающая среда. Оптимизация систем упаковки
Название английское:
Packaging and the environment. Optimization of the packaging system
Даты и сроки
Дата регистрации:
08-26-21
Дата издания:
10-15-21
Дата введения в действие:
05-01-22
Дата завершения срока действия:
-
Применение и описание
Область и условия применения:
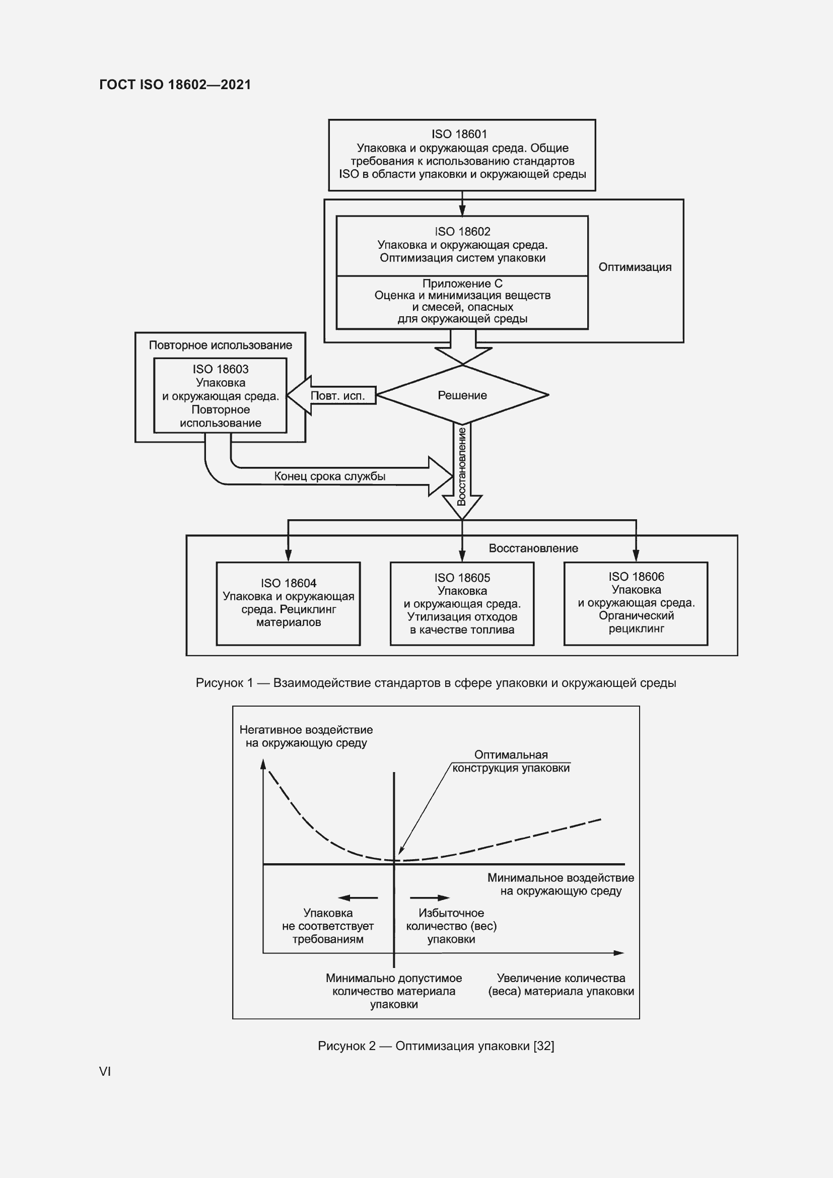
Настоящий стандарт устанавливает требования и процедуры оценки упаковки для обеспечения оптимального соотношения веса или материала упаковки с ее функциональным назначением. Это одна из нескольких возможностей снижения влияния упаковки на окружающую среду
Связи и замены
Заменяющий:
-
Описание стандарта
ГОСТ ISO 18602-2021 Упаковка и окружающая среда. Оптимизация систем упаковки
Страницы стандарта


































Приложение №1: Поправка к ГОСТ ISO 18602-2021 Обозначение: Поправка к ГОСТ ISO 18602-2021 Дата введения в действие: 09.02.2022

Приложение №2: Поправка к ГОСТ ISO 18602-2021 Обозначение: Поправка к ГОСТ ISO 18602-2021 Дата введения в действие: 05.08.2022
