ГОСТ ISO 18603-2021 Упаковка и окружающая среда. Повторное использование
ГОСТ ИСО
Скачать ГОСТ в PDF или DOC бесплатно
Основная информация
Обозначение:
ГОСТ ISO 18603-2021
Статус:
Действует
Тип:
ГОСТ ИСО
Название русское:
Упаковка и окружающая среда. Повторное использование
Название английское:
Packaging and the environment. Reuse
Даты и сроки
Дата регистрации:
06-30-21
Дата издания:
09-27-21
Дата введения в действие:
05-01-22
Дата завершения срока действия:
-
Применение и описание
Область и условия применения:
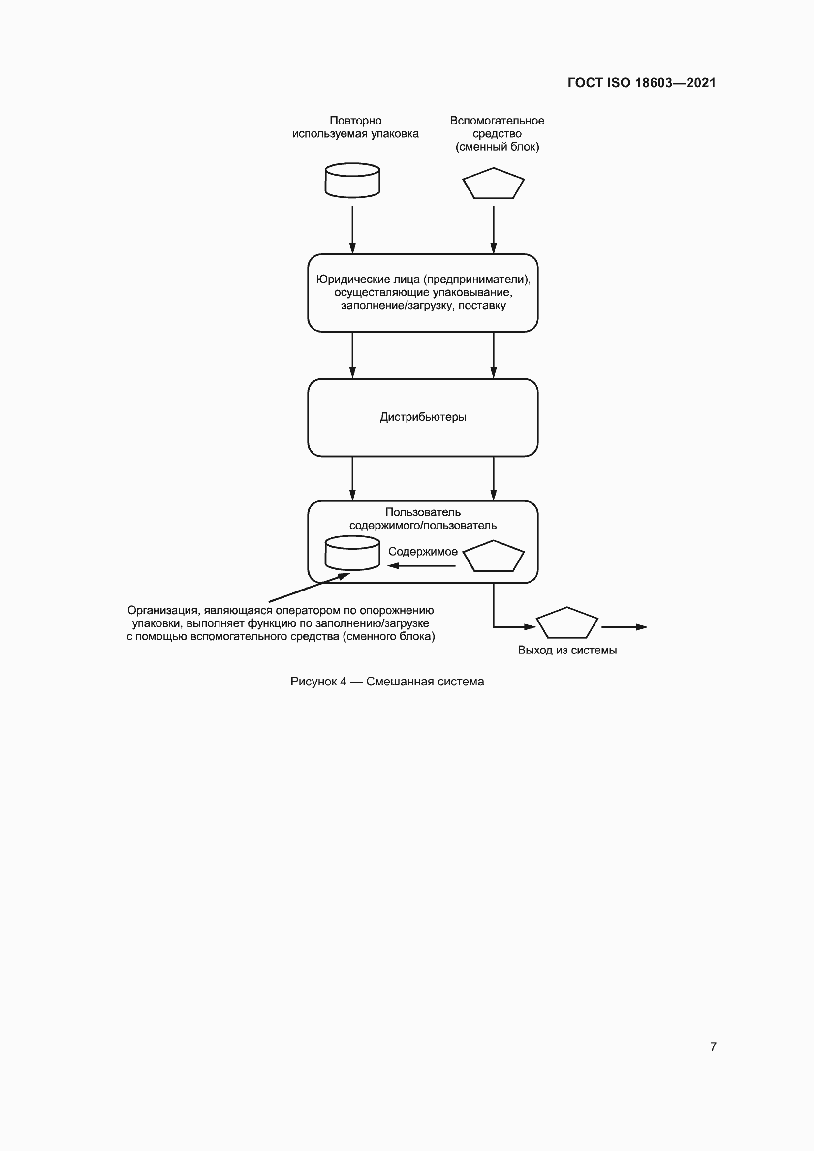
Настоящий стандарт устанавливает требования, предъявляемые к упаковке, которая классифицируется как пригодная для повторного использования, и описывает процедуры для оценки выполнения требований, включая соответствующие системы повторного использования упаковки. В целях применения настоящего стандарта допускается использовать процедуру, содержащуюся в стандарте ISO 18601
Связи и замены
Заменяющий:
-
Описание стандарта
ГОСТ ISO 18603-2021 Упаковка и окружающая среда. Повторное использование
Страницы стандарта





















Приложение №1: Поправка к ГОСТ ISO 18603-2021 Обозначение: Поправка к ГОСТ ISO 18603-2021 Дата введения в действие: 13.12.2023
