ГОСТ ISO 18604-2022 Упаковка и окружающая среда. Переработка материалов
ГОСТ ИСО
Скачать ГОСТ в PDF или DOC бесплатно
Основная информация
Обозначение:
ГОСТ ISO 18604-2022
Статус:
Действует
Тип:
ГОСТ ИСО
Название русское:
Упаковка и окружающая среда. Переработка материалов
Название английское:
Packaging and the environment. Material recycling
Даты и сроки
Дата регистрации:
08-31-22
Дата издания:
10-06-22
Дата введения в действие:
05-01-23
Дата завершения срока действия:
-
Применение и описание
Область и условия применения:
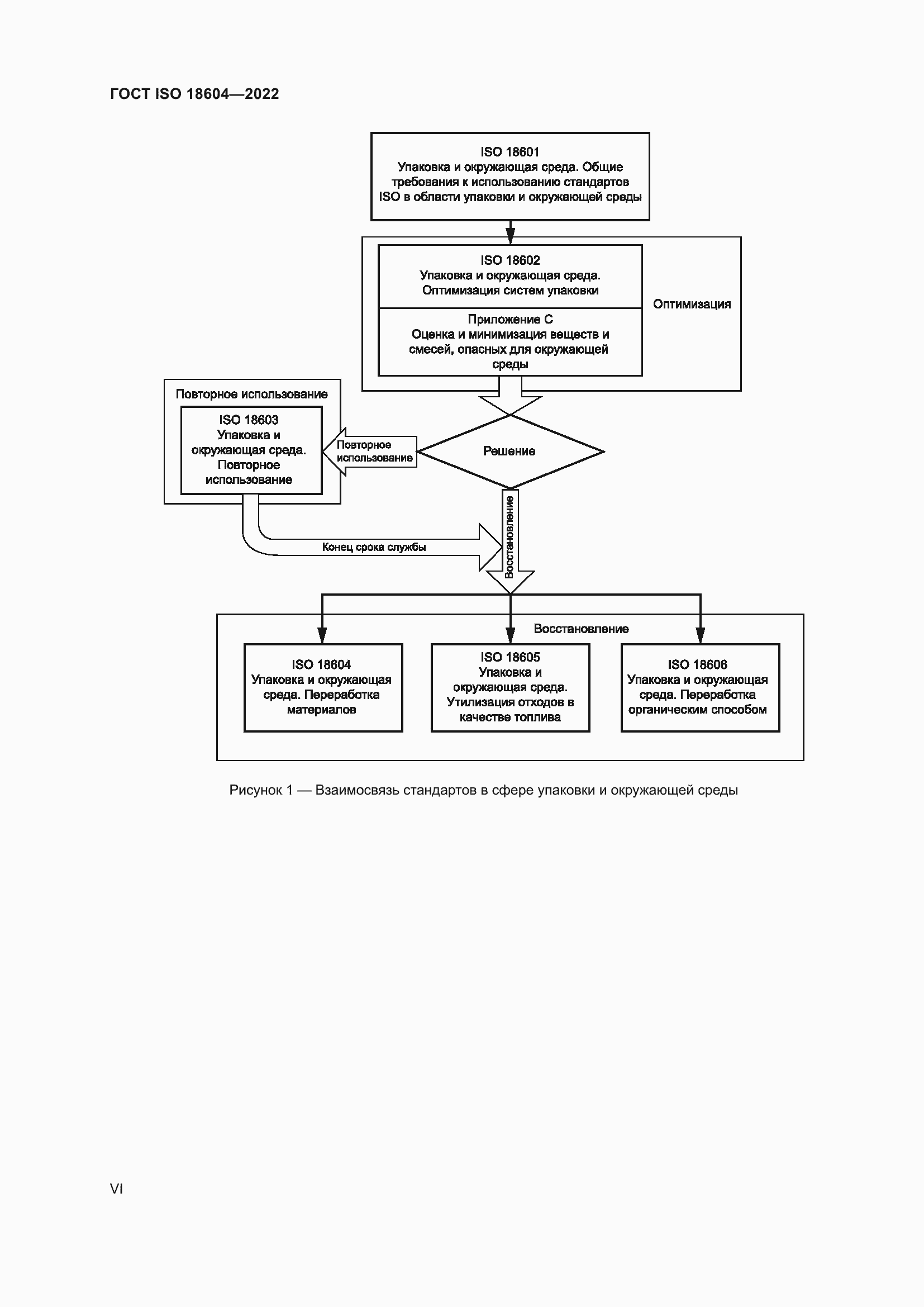
Настоящий стандарт устанавливает требования, предъявляемые к упаковке, которая классифицируется как перерабатываемая путем рециклинга материалов, из которых изготовлена упаковка, с учетом развития технологий производства и переработки упаковки, и описывает процедуры для оценки выполнения требований
Связи и замены
Заменяющий:
-
Описание стандарта
ГОСТ ISO 18604-2022 Упаковка и окружающая среда. Переработка материалов
Страницы стандарта



























