ГОСТ ISO 18606-2022 Упаковка и окружающая среда. Переработка органическим способом
ГОСТ ИСО
Скачать ГОСТ в PDF или DOC бесплатно
Основная информация
Обозначение:
ГОСТ ISO 18606-2022
Статус:
Действует
Тип:
ГОСТ ИСО
Название русское:
Упаковка и окружающая среда. Переработка органическим способом
Название английское:
Packaging and the environment. Organic recycling
Даты и сроки
Дата регистрации:
08-31-22
Дата издания:
09-29-22
Дата введения в действие:
05-01-23
Дата завершения срока действия:
-
Применение и описание
Область и условия применения:
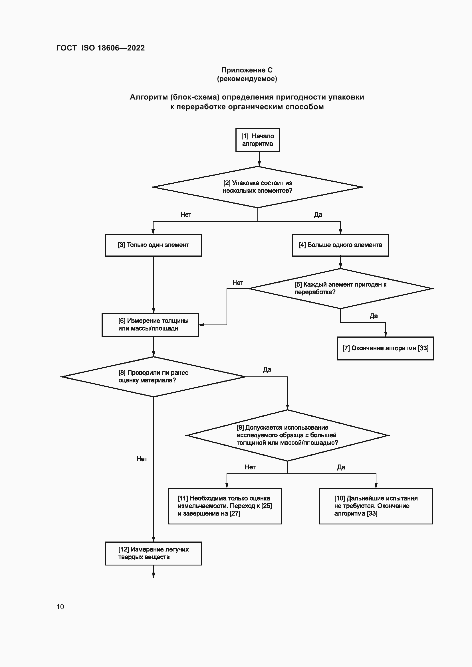
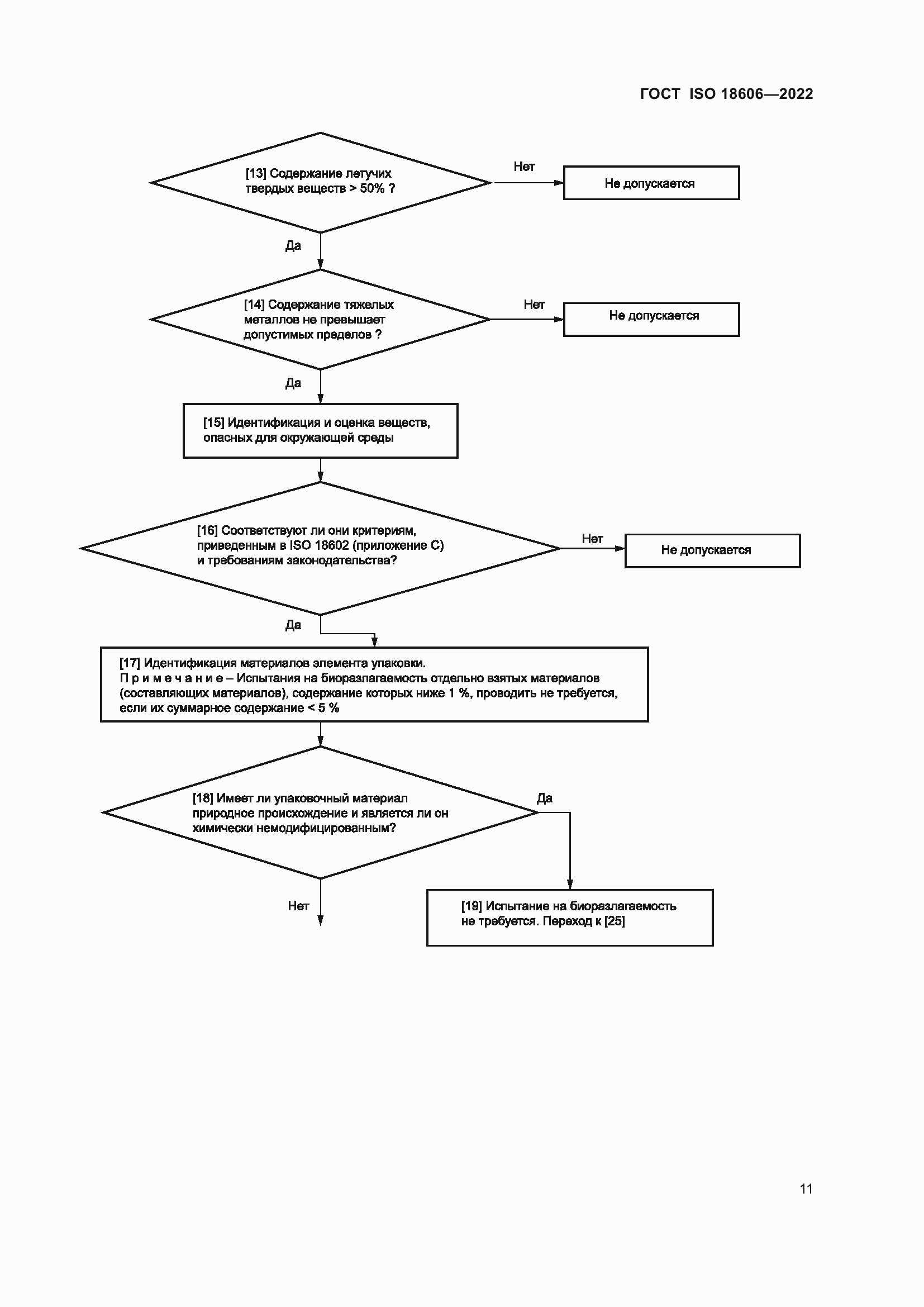
Настоящий стандарт устанавливает процедуры и требования к упаковке, пригодной для переработки органическим способом. Упаковка является перерабатываемой указанным способом, если все ее элементы (совместно и по отдельности) соответствуют установленным требованиям. При соответствии только некоторых элементов требованиям настоящего стандарта упаковка не является перерабатываемой органическим способом. Однако если эти элементы можно без труда отделить от упаковки перед ее утилизацией, то их можно рассматривать как пригодные для переработки органическим способом. Настоящий стандарт применяется для переработки использованной упаковки (упаковки, утратившей потребительские свойства) органическим способом, но не содержит положений, относящихся к переработке остатков упакованной продукции
Связи и замены
Заменяющий:
-
Описание стандарта
ГОСТ ISO 18606-2022 Упаковка и окружающая среда. Переработка органическим способом
Страницы стандарта



























