ГОСТ Р 54869-2011 Проектный менеджмент. Требования к управлению проектом
ГОСТ Р
Скачать ГОСТ в PDF или DOC бесплатно
Основная информация
Обозначение:
ГОСТ Р 54869-2011
Статус:
Действует
Тип:
ГОСТ Р
Название русское:
Проектный менеджмент. Требования к управлению проектом
Название английское:
Project management. Requirements for project management
Даты и сроки
Дата издания:
11-27-19
Дата введения в действие:
09-01-12
Дата завершения срока действия:
-
Применение и описание
Область и условия применения:
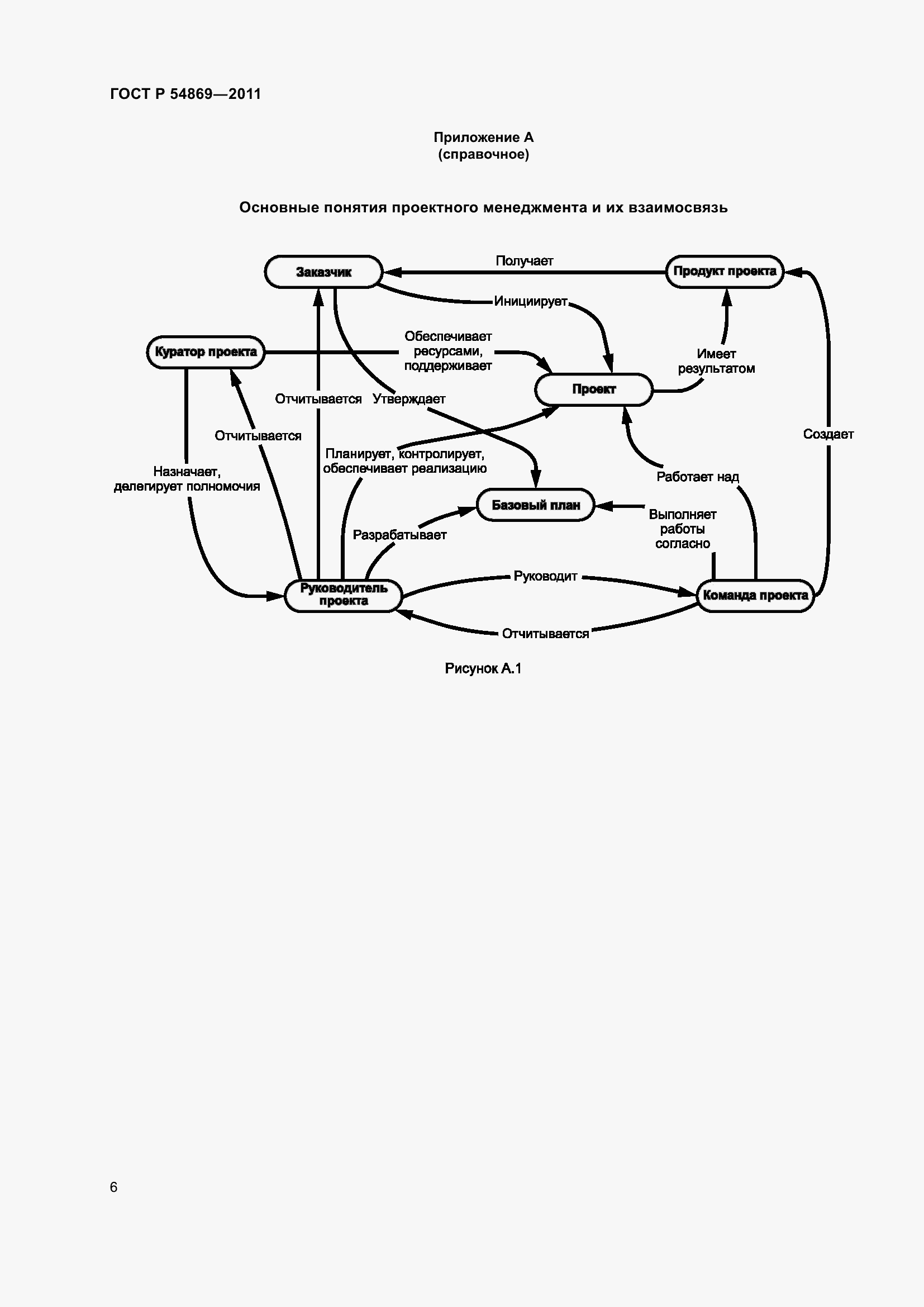
Настоящий стандарт устанавливает требования к управлению проектом для обеспечения эффективного достижения целей проекта. Требования настоящего стандарта распространяются на управление любыми проектами и могут быть применены для проектов, реализуемых юридическими или физическими лицами. Проекты могут осуществляться на договорной основе или быть реализованы внутри организации. Настоящий стандарт может использоваться с целью оценки соответствия управления проектом установленным в стандарте требованиям
Связи и замены
Заменяющий:
-
Описание стандарта
ГОСТ Р 54869-2011 Проектный менеджмент. Требования к управлению проектом
Страницы стандарта











