ГОСТ Р 54871-2011 Проектный менеджмент. Требования к управлению программой
ГОСТ Р
Скачать ГОСТ в PDF или DOC бесплатно
Основная информация
Обозначение:
ГОСТ Р 54871-2011
Статус:
Действует
Тип:
ГОСТ Р
Название русское:
Проектный менеджмент. Требования к управлению программой
Название английское:
Project management. Requirements for program management
Даты и сроки
Дата издания:
12-09-19
Дата введения в действие:
09-01-12
Дата завершения срока действия:
-
Применение и описание
Область и условия применения:
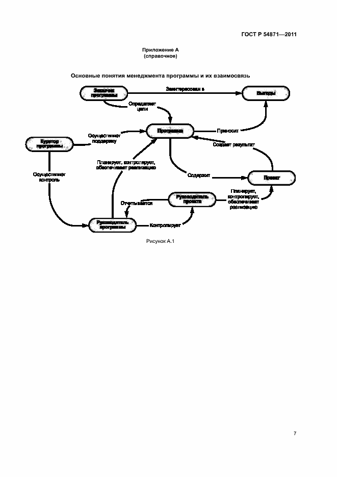
Настоящий стандарт устанавливает требования к управлению программой для обеспечения эффективного достижения целей и реализации выгод программы. Требования настоящего стандарта могут быть применены для управления любыми программами независимо от их размера и уровня сложности. Настоящий стандарт может быть использован в целях оценки соответствия управления программой установленным в стандарте требованиям
Связи и замены
Заменяющий:
-
Описание стандарта
ГОСТ Р 54871-2011 Проектный менеджмент. Требования к управлению программой
Страницы стандарта











