ГОСТ 10213.3-2002 Волокно штапельное и жгут химические. Методы определения влажности
ГОСТ
Скачать ГОСТ в PDF или DOC бесплатно
Основная информация
Обозначение:
ГОСТ 10213.3-2002
Статус:
Действует
Тип:
ГОСТ
Название русское:
Волокно штапельное и жгут химические. Методы определения влажности
Название английское:
Staple chemical fibre and tow. Moisture test methods
Даты и сроки
Дата регистрации:
11-06-02
Дата издания:
06-16-03
Дата введения в действие:
04-01-04
Дата завершения срока действия:
-
Применение и описание
Область и условия применения:
Настоящий стандарт распространяется на химические штапельное волокно и жгут и устанавливает методы определения влажности. Стандарт не распространяется на углеродное, асбестовое и стеклянное волокно
Связи и замены
Заменяющий:
-
Взамен:
ГОСТ 10213.3-73
Изменения и переиздания
Список изменений:
№1 от (рег. ) «Текстовое изменение; Изменены ссылочные НД»
Описание стандарта
ГОСТ 10213.3-2002 Волокно штапельное и жгут химические. Методы определения влажности
Страницы стандарта











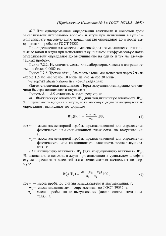
Приложение №1: Изменение №1 к ГОСТ 10213.3-2002 Обозначение: Изменение №1 к ГОСТ 10213.3-2002 Дата введения в действие: 01.01.2008

Приложение №1: Изменение №1 к ГОСТ 10213.3-2002 Обозначение: Изменение №1 к ГОСТ 10213.3-2002 Дата введения в действие: 01.01.2008

Приложение №1: Изменение №1 к ГОСТ 10213.3-2002 Обозначение: Изменение №1 к ГОСТ 10213.3-2002 Дата введения в действие: 01.01.2008
