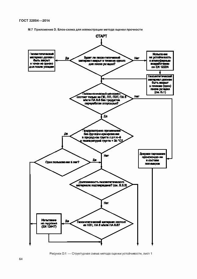
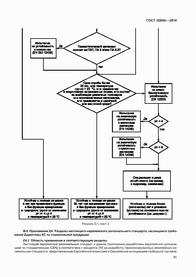
ГОСТ 32804-2014 Материалы геосинтетические для фундаментов, опор и земляных работ. Общие технические требования
ГОСТ
Скачать ГОСТ в PDF или DOC бесплатно
Основная информация
Обозначение:
ГОСТ 32804-2014
Статус:
Действует
Тип:
ГОСТ
Название русское:
Материалы геосинтетические для фундаментов, опор и земляных работ. Общие технические требования
Название английское:
Geosynthetic materials for foundations, piers and for use in earth works. General technical requirements
Даты и сроки
Дата регистрации:
06-25-14
Дата издания:
01-13-16
Дата введения в действие:
01-01-15
Дата завершения срока действия:
-
Применение и описание
Область и условия применения:
Настоящий стандарт распространяется на геосинтетические материалы, используемые при строительстве фундаментов, опор и проведении земляных работ и устанавливает классификацию и общие технические требования на группу продукции. Настоящий стандарт не распространяется на гидроизоляционные материалы
Связи и замены
Заменяющий:
-
Описание стандарта
ГОСТ 32804-2014 Материалы геосинтетические для фундаментов, опор и земляных работ. Общие технические требования
Страницы стандарта

















































































