ГОСТ 33067-2014 Материалы геосинтетические для туннелей и подземных сооружений. Общие технические требования
ГОСТ
Скачать ГОСТ в PDF или DOC бесплатно
Основная информация
Обозначение:
ГОСТ 33067-2014
Статус:
Действует
Тип:
ГОСТ
Название русское:
Материалы геосинтетические для туннелей и подземных сооружений. Общие технические требования
Название английское:
Geosynthetic materials for tunnels and underground structures. General technical requirements
Даты и сроки
Дата регистрации:
11-14-14
Дата издания:
09-11-15
Дата введения в действие:
07-01-15
Дата завершения срока действия:
-
Применение и описание
Область и условия применения:
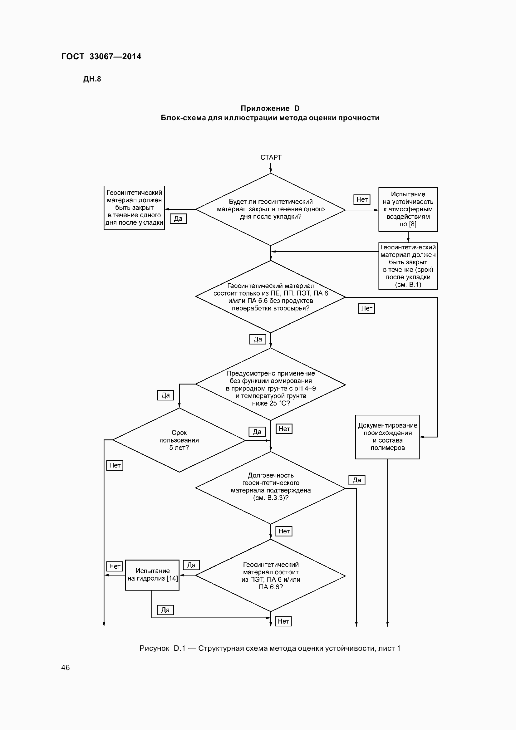
Настоящий стандарт распространяется на геосинтетические материалы, используемые при строительстве туннелей и подземных сооружений, и устанавливает классификацию и общие технические требования к группе продукции. Настоящий стандарт распространяется также на геосинтетические гидроизоляционные материалы
Связи и замены
Заменяющий:
-
Описание стандарта
ГОСТ 33067-2014 Материалы геосинтетические для туннелей и подземных сооружений. Общие технические требования
Страницы стандарта











































































Приложение №1: Поправка к ГОСТ 33067-2014 Обозначение: Поправка к ГОСТ 33067-2014 Дата введения в действие: 25.09.2024
