ГОСТ 20765-87 Системы смазочные. Термины и определения
ГОСТ
Скачать ГОСТ в PDF или DOC бесплатно
Основная информация
Обозначение:
ГОСТ 20765-87
Статус:
Действует
Тип:
ГОСТ
Название русское:
Системы смазочные. Термины и определения
Название английское:
Lubricating systems. Terms and definitions
Даты и сроки
Дата издания:
05-01-88
Дата введения в действие:
01-01-89
Дата завершения срока действия:
-
Применение и описание
Область и условия применения:
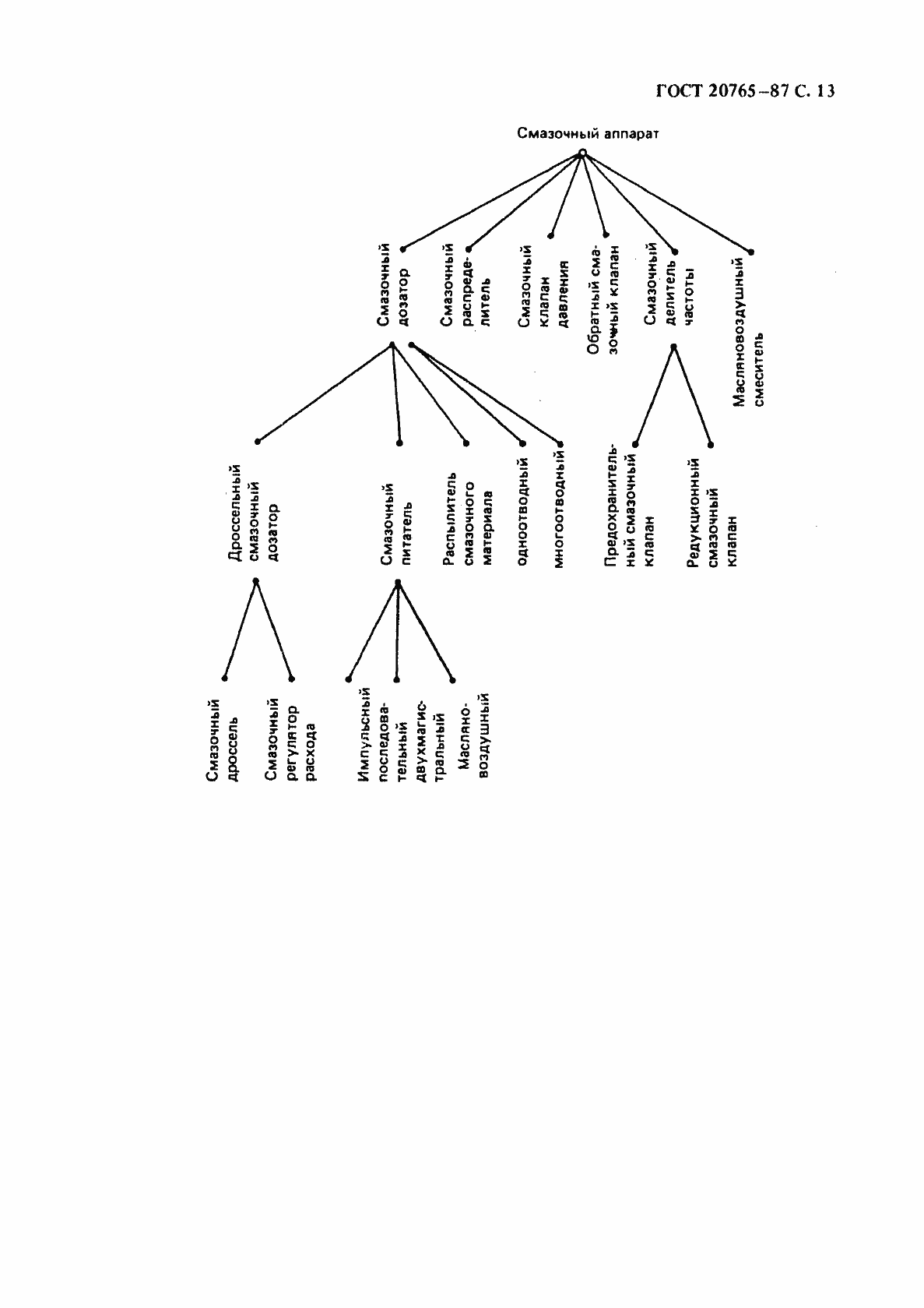
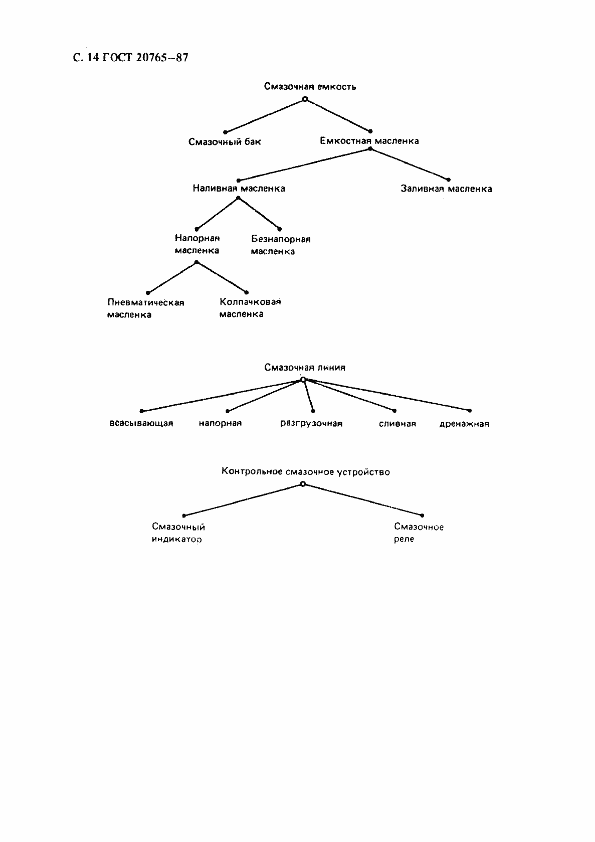
Настоящий стандарт устанавливает термины и определения понятий в области смазочных систем и входящих в их состав устройств. Термины, установленные настоящим стандартом, обязательны для применения во всех видах документации или использующих результаты этой деятельности. Настоящий стандарт должен применяться совместно с ГОСТ 16887-71, ГОСТ 17752-81, ГОСТ 26070-83, ГОСТ 17398-72 и ГОСТ 23.002-78
Связи и замены
Заменяющий:
-
Взамен:
ГОСТ 20765-75
Описание стандарта
ГОСТ 20765-87 Системы смазочные. Термины и определения
Страницы стандарта

















