ГОСТ Р 70645-2023 Требования к системе менеджмента процессов, связанных с применением опасных веществ
ГОСТ Р
Скачать ГОСТ в PDF или DOC бесплатно
Основная информация
Обозначение:
ГОСТ Р 70645-2023
Статус:
Действует
Тип:
ГОСТ Р
Название русское:
Требования к системе менеджмента процессов, связанных с применением опасных веществ
Название английское:
Hazardous substance process management system requirements
Даты и сроки
Дата издания:
02-08-23
Дата введения в действие:
06-01-23
Дата завершения срока действия:
-
Применение и описание
Область и условия применения:
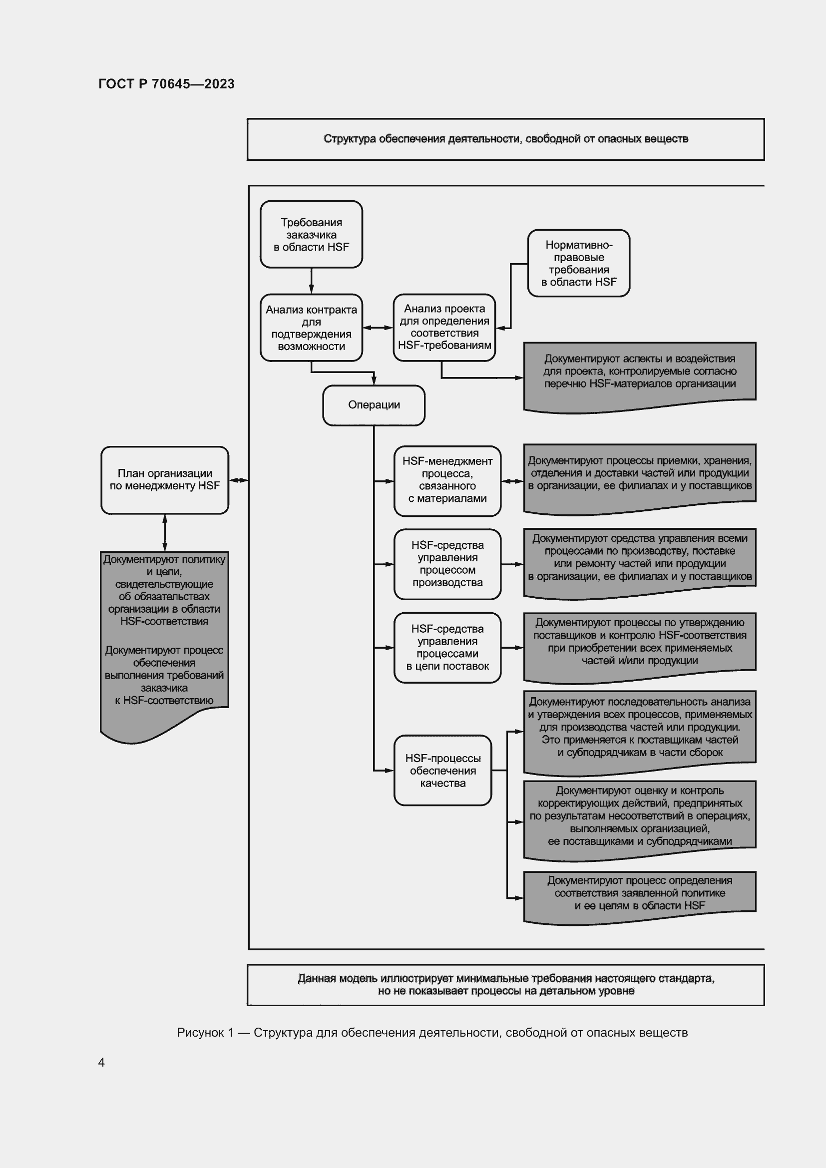
Настоящий стандарт предназначен для применения: - изготовителями, поставщиками, организациями, занимающимися ремонтом и обслуживанием (а также их цепочками поставок) электротехнических компонентов, для разработки процессов выявления, контроля, количественной оценки и отчетности о количестве HS в продукции, которую они производят, поставляют или обслуживают; - потребителями и пользователями данной продукции, чтобы знать ее HSF-статус и понимать процессы, с помощью которых он определен.Настоящий стандарт устанавливает требования к разработке, внедрению, мониторингу и постоянному улучшению процессов (см. рисунок 1): - для выявления опасных веществ (HS) в продукции и процессах; - определения (путем испытания, анализа или установление иным образом) HSF-статуса продукции; - контроля введения HS в продукцию; - доведения до потребителя данных о степени соответствия поставляемой продукции в части HS, если содержание HS превышает применимые требования потребителя и нормативные требования
Связи и замены
Заменяющий:
-
Описание стандарта
ГОСТ Р 70645-2023 Требования к системе менеджмента процессов, связанных с применением опасных веществ
Страницы стандарта



























