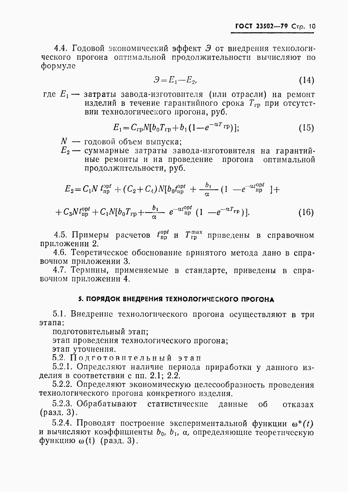
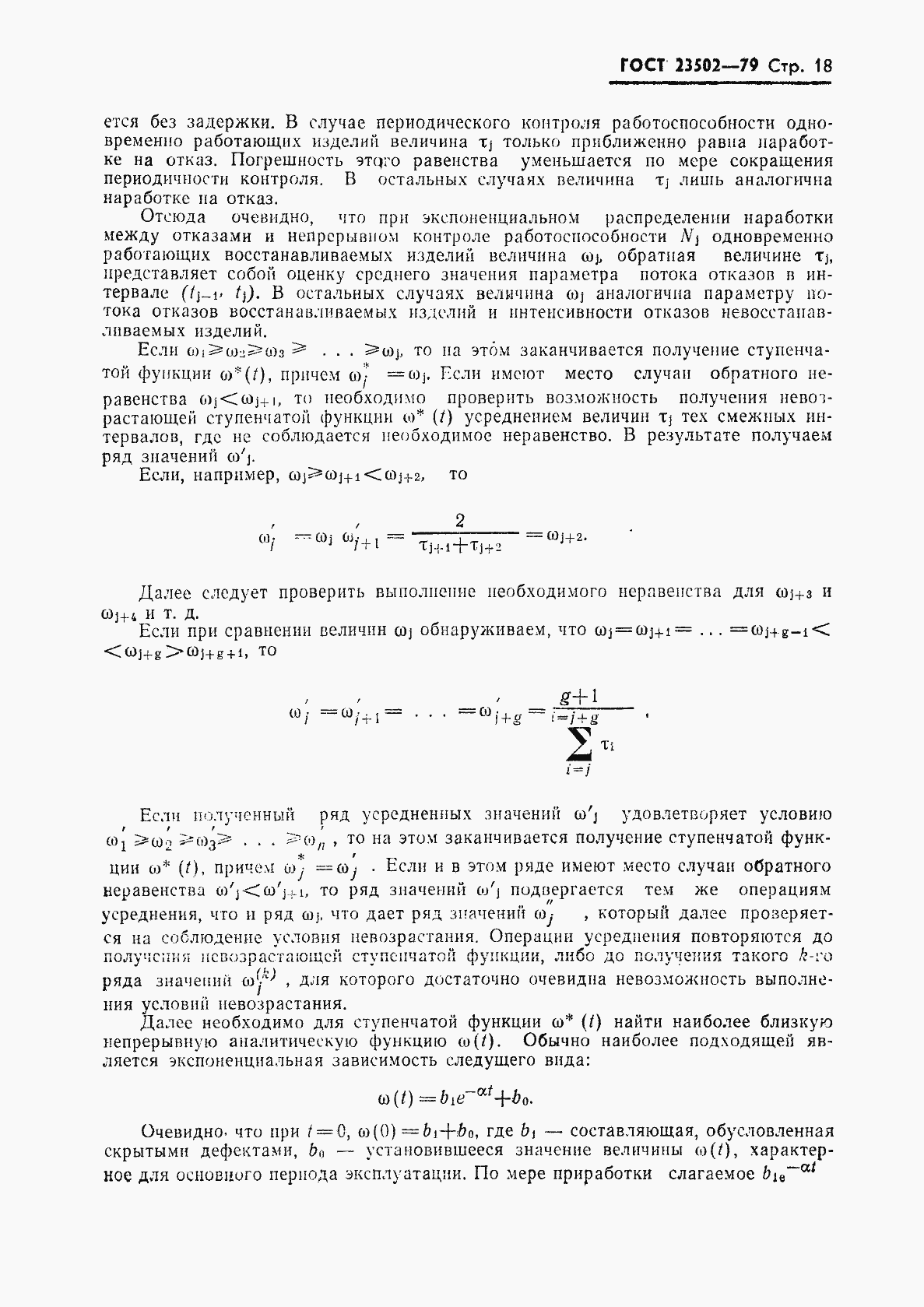
ГОСТ 23502-79 Обеспечение надежности на этапе производства. Технологический прогон изделий бытового назначения
ГОСТ
Скачать ГОСТ в PDF или DOC бесплатно
Основная информация
Обозначение:
ГОСТ 23502-79
Статус:
Действует
Тип:
ГОСТ
Название русское:
Обеспечение надежности на этапе производства. Технологический прогон изделий бытового назначения
Название английское:
Reliability assurance at the manufacturing stage. Technological burn-in of the consumer`s goods
Даты и сроки
Дата издания:
04-01-82
Дата введения в действие:
01-01-80
Дата завершения срока действия:
-
Применение и описание
Область и условия применения:
Настоящий стандарт распространяется на изделия бытового назначения и устанавливает основные требования по организации, определению продолжительности внедрения технологического прогона изделий бытового назначения и основных комплектующих элементов к ним
Связи и замены
Заменяющий:
-
Описание стандарта
ГОСТ 23502-79 Обеспечение надежности на этапе производства. Технологический прогон изделий бытового назначения
Страницы стандарта



















