ГОСТ Р ИСО 22652-2014 Обувь. Метод испытаний стелек, подкладок и вкладных стелек. Устойчивость к поту
ГОСТ Р ИСО
Скачать ГОСТ в PDF или DOC бесплатно
Основная информация
Обозначение:
ГОСТ Р ИСО 22652-2014
Статус:
Действует
Тип:
ГОСТ Р ИСО
Название русское:
Обувь. Метод испытаний стелек, подкладок и вкладных стелек. Устойчивость к поту
Название английское:
Footwear. Test method for insoles, lining and insocks. Perspiration resistance
Даты и сроки
Дата издания:
03-30-15
Дата введения в действие:
01-01-16
Дата завершения срока действия:
-
Применение и описание
Область и условия применения:
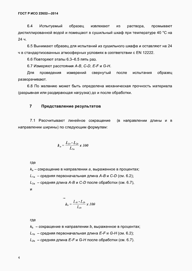
Настоящий стандарт устанавливает метод определения устойчивости стелек, подкладок или вкладных стелек обуви к воздействию человеческого пота
Связи и замены
Заменяющий:
-
Описание стандарта
ГОСТ Р ИСО 22652-2014 Обувь. Метод испытаний стелек, подкладок и вкладных стелек. Устойчивость к поту
Страницы стандарта









