ГОСТ 17460-72 Транспортно-производственные процессы в механизированном сельскохозяйственном производстве. Классификация, оценка и методы расчета
ГОСТ
Скачать ГОСТ в PDF или DOC бесплатно
Основная информация
Обозначение:
ГОСТ 17460-72
Статус:
Действует
Тип:
ГОСТ
Название русское:
Транспортно-производственные процессы в механизированном сельскохозяйственном производстве. Классификация, оценка и методы расчета
Название английское:
Transport manufacture processes in mechanized agricultural production. Classification, estimation methods and calculation
Даты и сроки
Дата издания:
06-22-72
Дата введения в действие:
01-01-73
Дата завершения срока действия:
-
Применение и описание
Область и условия применения:
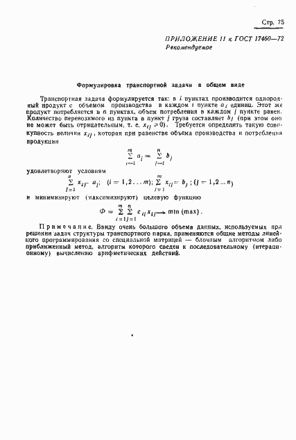
Настоящий стандарт устанавливает классификацию, методы расчета и оценки транспортно-производственных процессов в механизированном сельскохозяйственном производстве, определяющие: схемы организации, структуру и организационно-технический уровень процессов; технико-эксплуатационные показатели использования, производительность и потребное количество подвижного состава; экономичность использования подвижного состава
Связи и замены
Заменяющий:
-
Описание стандарта
ГОСТ 17460-72 Транспортно-производственные процессы в механизированном сельскохозяйственном производстве. Классификация, оценка и методы расчета
Страницы стандарта


















































































