ГОСТ 31629-2012 Табак и табачные изделия. Контрольный образец. Требования и применение
ГОСТ
Скачать ГОСТ в PDF или DOC бесплатно
Основная информация
Обозначение:
ГОСТ 31629-2012
Статус:
Заменен
Тип:
ГОСТ
Название русское:
Табак и табачные изделия. Контрольный образец. Требования и применение
Название английское:
Tobacco and tobacco products. Monitor test piece. Requirements and use
Даты и сроки
Дата регистрации:
05-24-12
Дата издания:
10-05-14
Дата введения в действие:
07-01-13
Дата завершения срока действия:
07-01-18
Применение и описание
Область и условия применения:
Настоящий стандарт распространяется на табак и табачные изделия и устанавливает требования к конттрольному образцу и его применению
Связи и замены
Заменяющий:
ГОСТ 31629-2017
Изменения и переиздания
Список изменений:
№0 от (рег. ) «Дата введения перенесена»
Описание стандарта
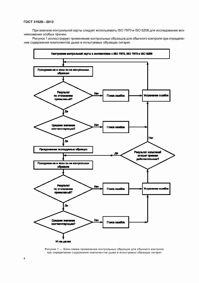
ГОСТ 31629-2012 Табак и табачные изделия. Контрольный образец. Требования и применение
Страницы стандарта





















Приложение №1: Поправка к ГОСТ 31629-2012 Обозначение: Поправка к ГОСТ 31629-2012 Дата введения в действие: 28.07.2015
