ГОСТ Р 53038-2008 Табак и табачные изделия. Контрольный образец. Требования и применение
ГОСТ Р
Скачать ГОСТ в PDF или DOC бесплатно
Основная информация
Обозначение:
ГОСТ Р 53038-2008
Статус:
Отменен
Тип:
ГОСТ Р
Название русское:
Табак и табачные изделия. Контрольный образец. Требования и применение
Название английское:
Tobacco and tobacco products. Monitor test piece. Requirements and use
Даты и сроки
Дата издания:
03-04-09
Дата введения в действие:
01-01-10
Дата завершения срока действия:
05-15-16
Применение и описание
Область и условия применения:
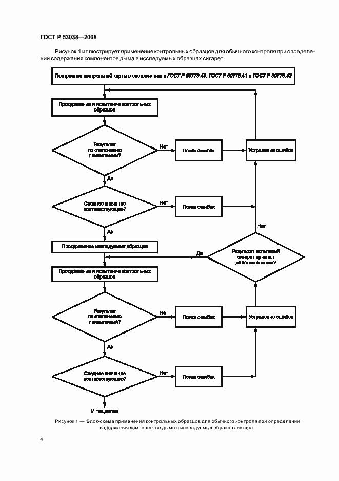
Настоящий стандарт распространяется на табак и табачные изделия и устанавливает требования к контрольному образцу и его применению
Связи и замены
Заменяющий:
-
Изменения и переиздания
Список изменений:
№0 от (рег. ) «Текстовое изменение; Изменено заглавие» №0 от (рег. ) «Восстановлен на территории РФ»
Описание стандарта
ГОСТ Р 53038-2008 Табак и табачные изделия. Контрольный образец. Требования и применение
Страницы стандарта















