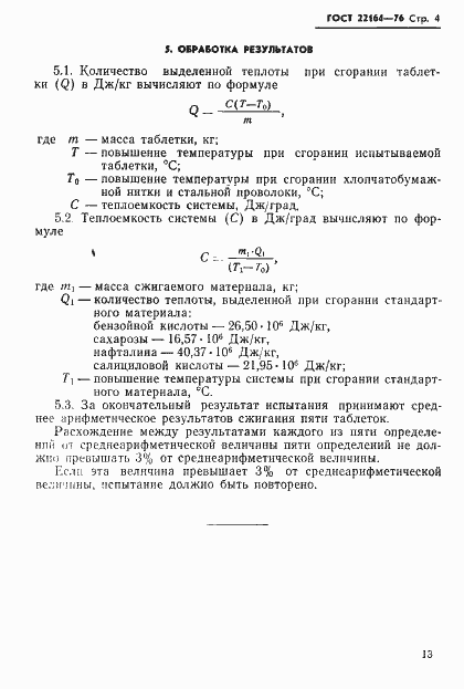
ГОСТ 22164-76 Рис и продукты его переработки. Метод определения физической калорийности
ГОСТ
Скачать ГОСТ в PDF или DOC бесплатно
Основная информация
Обозначение:
ГОСТ 22164-76
Статус:
Действует
Тип:
ГОСТ
Название русское:
Рис и продукты его переработки. Метод определения физической калорийности
Название английское:
Rice and its products. Method of determination of physical caloricity
Даты и сроки
Дата издания:
01-01-80
Дата введения в действие:
06-30-77
Дата завершения срока действия:
-
Применение и описание
Область и условия применения:
Настоящий стандарт распространяется на зерно риса и продукты его переработки и устанавливает метод определения их физической калорийности
Связи и замены
Заменяющий:
-
Изменения и переиздания
Список изменений:
№0 от (рег. ) «Срок действия продлен»
Описание стандарта
ГОСТ 22164-76 Рис и продукты его переработки. Метод определения физической калорийности
Страницы стандарта



